gmqh888
国贸期货有限公司于1996年成立,是国有上市公司厦门国贸集团股份有限公司的全资子公司。公司从事商品期货经纪、金融期货经纪、期货投资咨询、资产管理业务。公司秉持“专业、诚信、进取、共赢”的理念,竭诚为客户量身打造一站式财富管理体系。
福建
黄大豆1号、黄大豆2号和豆油期货期权
将于8月8日在大连商品交易所
挂牌上市
上市通知
一、上市交易时间
黄大豆1号、黄大豆2号和豆油期货期权自2022年8月8日(星期一)起上市交易。上市当日8:55-9:00集合竞价,9:00开盘。8月8日(星期一)当晚,黄大豆1号、黄大豆2号和豆油期货期权开展夜盘交易。之后,黄大豆1号、黄大豆2号和豆油期货期权交易时间与标的期货一致。
二、上市交易合约
首日挂牌的黄大豆1号、黄大豆2号和豆油期货期权合约月份分别从A2211、B2211、Y2211开始。黄大豆1号期货期权首日挂牌5个合约月份,分别为A2211、A2301、A2303、A2305、A2307;黄大豆2号期货期权首日挂牌9个合约月份,分别为B2211、B2212、B2301、B2302、B2303、B2304、B2305、B2306、B2307;豆油期货期权首日挂牌6个合约月份,分别为Y2211、Y2212、Y2301、Y2303、Y2305、Y2307。
三、挂牌基准价
根据BAW美式期货期权定价模型计算黄大豆1号、黄大豆2号和豆油期货期权合约的挂牌基准价,模型中的利率取最新的一年期定期存款基准利率,波动率取标的期货合约90天历史波动率。新上市黄大豆1号、黄大豆2号和豆油期货期权合约的挂牌基准价于上市前一个交易日结算后,可通过大商所网站查询。
四、交易指令
黄大豆1号、黄大豆2号和豆油期货期权上市初期仅提供限价指令和限价止损(盈)指令,每次最大下单数量与标的期货相同。
五、行权与履约
在每个交易日的交易时间以及到期日的15:00-15:30,客户可以提交“行权”、“双向期权持仓对冲平仓”、“行权后双向期货持仓对冲平仓”和“履约后双向期货持仓对冲平仓”申请。在到期日的交易时间以及到期日的15:00-15:30,客户可以提交“取消期权自动行权”申请。
六、持仓限额
黄大豆1号、黄大豆2号和豆油期货期权与标的期货分开限仓。客户持有的某月份期权合约中所有看涨期权的买持仓量和看跌期权的卖持仓量之和、看跌期权的买持仓量和看涨期权的卖持仓量之和,分别不得超过期权合约的持仓限额。黄大豆1号期货期权持仓限额为15000手,黄大豆2号、豆油期货期权持仓限额均为20000手。具有实际控制关系的持仓合并计算。
七、做市商制度及合约询价
黄大豆1号、黄大豆2号和豆油期货期权交易实行做市商制度。客户可以在非做市商持续报价合约上向做市商询价,做市商持续报价合约以大商所网站(www.dce.com.cn)发布为准。询价请求应当指明期权合约代码,对同一期权合约的询价时间间隔不应低于60秒。同一交易编码在一个期权品种上每日询价上限为200次。
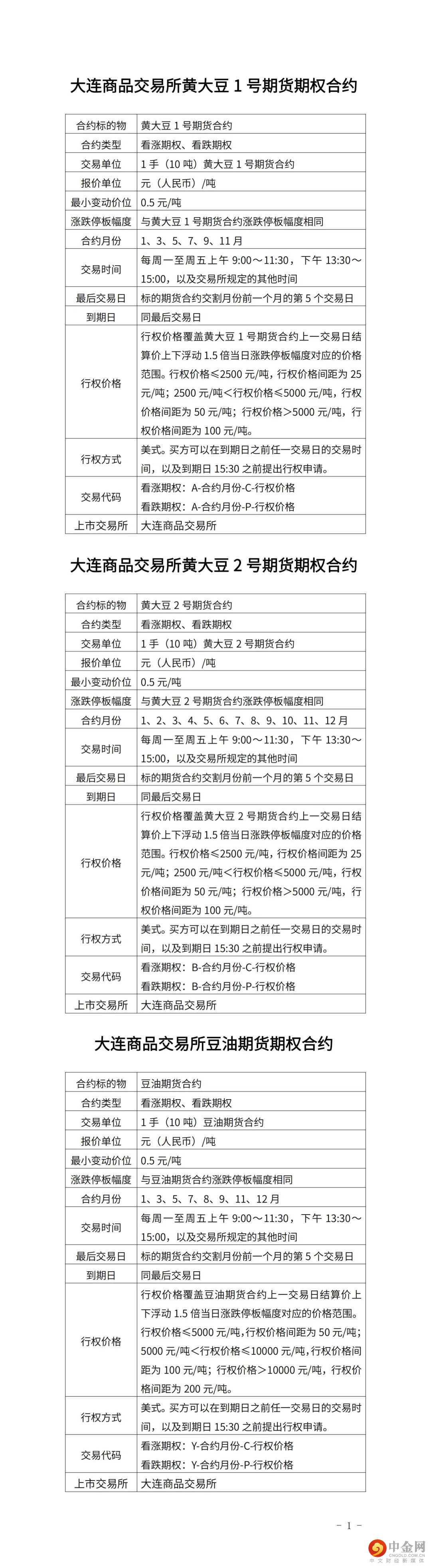
合约细则

期市有风险 入市需谨慎

#
个
上一篇
下一篇

