收藏本站
网站导航
开放平台
Sunday, April 26, 2026 星期日
首页
资讯
专题
快讯
日历
展会
您的位置:
首页
>
外汇
>
正文
微信
上一篇
美元指数下跌至104.52点,欧元区生产者价格表增长15.0%
下一篇
【港股重要新闻】碧桂园服务(6098.HK)上市以来首发盈警,料去年全年盈利按年减少 51%至57%
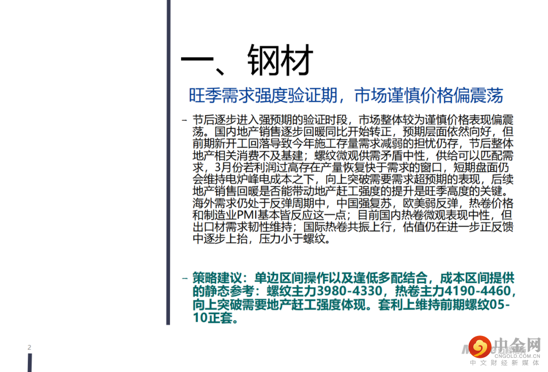
迈科黑色金属月报-旺季需求强度验证期,市场谨慎价格偏震荡 | 2023年03月
来源
外汇天眼
03-06 09:14
迈科黑色金属月报-旺季需求强度验证期,市场谨慎价格偏震荡 | 2023年03月
免责声明:
中金网发布此信息目的在于传播更多信息,与本网站立场无关。中金网不保证该信息的准确性、真实性、完整性、有效性等。相关信息并未经过本网站证实,不构成任何投资建议,据此操作,风险自担。
行业热点
更多
区块链
比特币
以太坊
DeFi
NFT
稳定币
加密货币
监管
BTC
ETH
马斯克
SEC
ETF
挖矿
Web3
行情
最热文章
更多
1
黄金投资者在等待美伊局势进一步明朗
2
黄金交易提醒:伊朗海峡“秀肌肉”,金价跌至两周低位,黎以停火成多头“救命稻草”?
3
警报!国际能源署署长宣称“史上最大能源安全威胁”已然降临
4
黄金跌破4700美元关口延续弱势调整
5
美债逼近4.35%高压线、黄金死守4650防线:消费者信心跌入冰窖,议息缄默期要出大变故?
6
4月24日美市更新支撑阻力:18品种支撑阻力(金银铂钯原油天然气铜及十大货币对)
7
油价飙升与利率前景双重施压,黄金后市走向迷雾重重
8
伊朗外长抵达伊斯兰堡,中东局势谨慎乐观
9
一张图看商品支撑阻力:金银油气+铂钯铜农产品期货(2026年4月24日)
10
欧洲四年两遭能源危机重创,加速清洁能源破局