工业硅期权合约于今日在广州期货交易所挂牌上市
上市通知
尊敬的客户:
根据广州期货交易所相关文件通知,工业硅期权合约于今日起上市交易,现将有关事项通知如下:
一、上市交易时间
工业硅期权合约自2022年12月23日(星期五)起上市交易,交易时间与工业硅期货合约交易时间一致。
二、上市交易合约
首批上市交易合约为以SI2308、SI2309、SI2310、SI2311和SI2312期货合约为标的的工业硅期权合约。
三、挂牌基准价
根据BAW美式期货期权定价模型计算新上市期权合约的挂牌基准价。模型中的利率取最新的一年期定期存款基准利率,波动率根据工业硅现货历史波动率及期现货市场运行特点等因素确定。新上市合约的挂牌基准价于上市前一个交易日结算后,通过会员服务系统随结算数据一同发布,也可通过广州期货交易所官网查询。
四、交易指令
工业硅期权合约上市初期仅提供限价指令和限价止损(盈)指令。工业硅期权合约的交易指令每次最大下单数量为100手。
五、行权与履约
在每个交易日的交易时间以及到期日的15:00-15:30,客户可以提交“行权”“双向期权持仓对冲平仓”“行权后双向期货持仓对冲平仓”和“履约后双向期货持仓对冲平仓”申请。
在到期日的交易时间以及到期日的15:00-15:30,客户可以提交“取消期权自动行权申请”。
六、相关费用
工业硅期权合约交易手续费标准为20元/手;工业硅期权行权(履约)手续费标准为20元/手。
七、期权交易权限开通
客户可以根据《广州期货交易所期货交易者适当性管理办法》向期货公司申请开通期权交易权限。
八、合约询价
期权交易实行做市商制度。非期货公司会员和客户可以在非主力合约系列的期权合约上向做市商询价,非主力合约系列的期权合约是指除主力合约系列以外的所有期权合约,主力合约系列以会员服务系统发布为准。询价请求应当指明期权合约代码,对同一期权合约的询价时间间隔不应低于60秒。同一交易编码在一个期权品种上每日询价次数不能超过500次。
特此通知
国贸期货有限公司
2022年12月23日
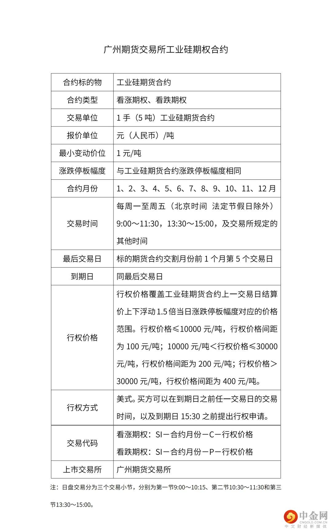
合约细则

期市有风险 入市需谨慎