收藏本站 网站导航 开放平台 Wednesday, April 1, 2026 星期三
  • 微信

12.20AMMARKETS分析报告(衰退恐慌制约美指上行,黄金整理,原油短线反弹)

来源 外汇天眼 12-20 11:34
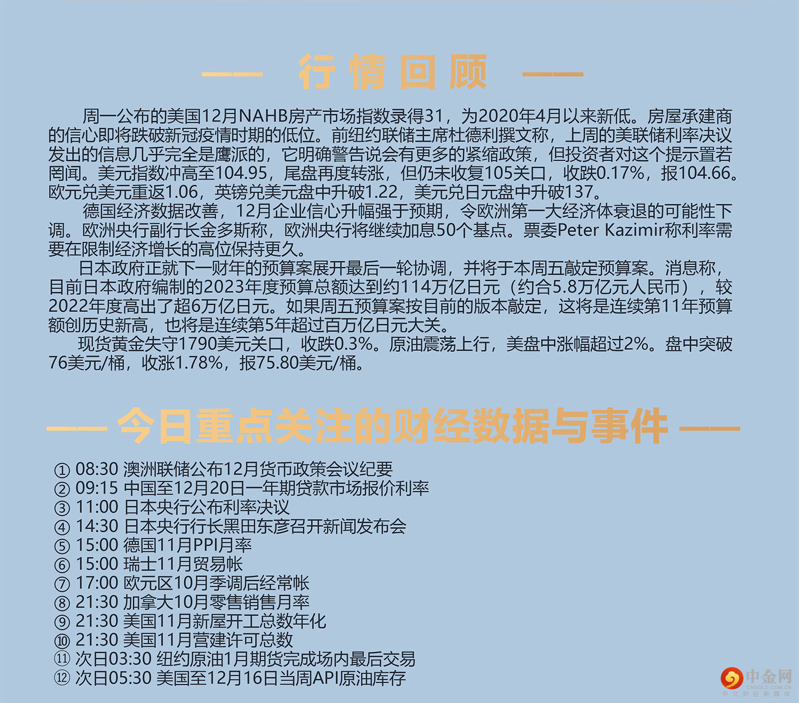
周一公布的美国12月NAHB房产市场指数录得31,为2020年4月以来新低。房屋承建商的信心即将跌破新冠疫情时期的低位。前纽约联储主席杜德利撰文称,上周的美联储利率决议发出的信息几乎完全是鹰派的,它明确警告说会有更多的紧缩政策,但投资者对这个提示置若罔闻。美元指数冲高至104.95,尾盘再度转涨,但仍未收复105关口,收跌0.17%,报104.66。欧元兑美元重返1.06,英镑兑美元盘中升破1.22,美元兑日元盘中升破137。现货黄金失守1790美元关口,收跌0.3%。原油震荡上行,美盘中涨幅超过2%。盘中突破76美元/桶,收涨1.78%,报75.80美元/桶。
12.20AMMARKETS分析报告(衰退恐慌制约美指上行,黄金整理,原油短线反弹)_01.jpg
12.20AMMARKETS分析报告(衰退恐慌制约美指上行,黄金整理,原油短线反弹)_02.jpg
12.20AMMARKETS分析报告(衰退恐慌制约美指上行,黄金整理,原油短线反弹)_03.jpg
12.20AMMARKETS分析报告(衰退恐慌制约美指上行,黄金整理,原油短线反弹)_04.jpg
12.20AMMARKETS分析报告(衰退恐慌制约美指上行,黄金整理,原油短线反弹)_05.jpg
AMMARKETS汇评
免责声明:中金网发布此信息目的在于传播更多信息,与本网站立场无关。中金网不保证该信息的准确性、真实性、完整性、有效性等。相关信息并未经过本网站证实,不构成任何投资建议,据此操作,风险自担。