1、最新资讯:

▲ATFX制表
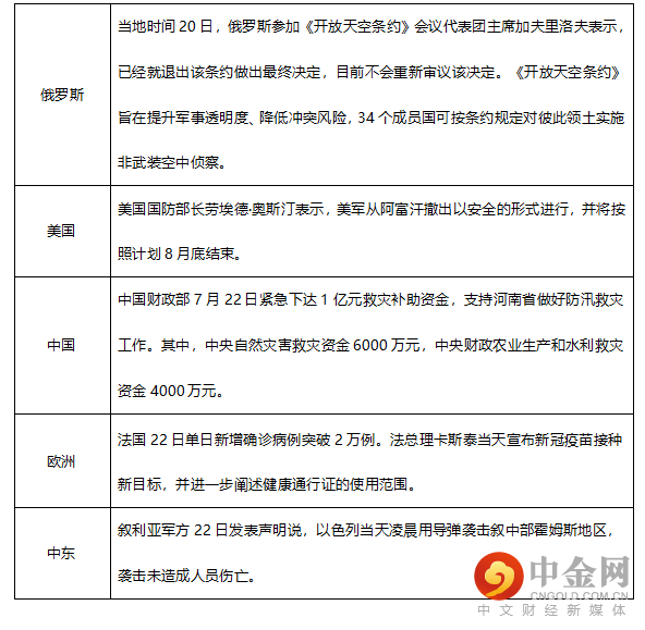
2、国际要问:

▲ATFX制表
EURUSD

图1,EURUSD 07月22日 H4级别-ATFX

▲ATFX制表
短线技术面:
RSI走势平稳,最新值60,后市观点偏震荡;
MA5-MA10柱线过小,不具有多空指向意义,后市看震荡;
走势结构上看,上有阻力线,下有支撑区域,未来展开震荡行情概率较高。
综合观点:短期维持震荡,同时,下一波单边行情正在酝酿,预计为下跌。
XAUUSD

图2,XAUUSD 07月22日 H4级别-ATFX

▲ATFX制表
短线技术面:
RSI最新值21,曲线下行,后市看空。
MA5-MA10处于零轴之下,且柱线逐步放大,后市看空。
结构上看,受到下降趋势线压制,后市看空,短期支撑位在1794。
综合观点:偏空,关注1794支撑作用。
USOIL

图3,USOIL 2021年9月合约,07月22日 H4周期-ATFX

▲ATFX制表
技术面:
RSI曾经到过超买区,最新值73,后市看多,但需要小幅回调后才能开启涨势。
MA5-MA10处于零轴之下,柱线绝对值较大,后市看涨。
结构上看,下降趋势线已经被有效突破,目前运行于上涨趋势线之上,后市看多。
综合观点:上涨。
NAS100

图4,NAS100 07月22日 H4级别-ATFX

▲ATFX制表
短线技术面:
RSI处于超卖区间,后市看回调;
MA5-MA10柱线不断放大,后市看多。
结构上看,下降趋势线已经被有效突破,后市看多。
综合观点:涨势延续。
ATFX免责声明:
1、以上分析仅代表分析师观点,汇市有风险,投资需谨慎。
2、ATFX不会为直接或间接使用或依赖此资料而可能引致的任何盈亏负责。