本文来自方正证券研究所于2022年12月25日发布的报告《从防晒剂产业链拆析看消费趋势》。
杨雅婷 S1220522120001
陈佳妮 S1220520080002
核心观点
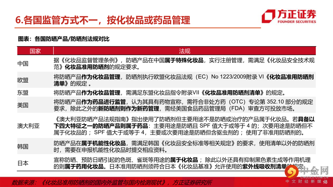
产业链分析防晒产业链由研发商、生产商、经销商和购买方组成。前瞻性研发多由大型原料商和实力雄厚的品牌方推动,包括一些大型药厂、巴斯夫、欧莱雅、资生堂是创新性研发的主要推动者。在销售方面,生产商会设销售部门对直客进行服务,也会通过代理商进行销售。因此,产品品类的丰富性,品质的稳定性、配方和备案服务能力、产品性价比是客户选择供应商的主要原因。防晒剂价格主要受原油价格影响,根据全球产能供给情况有所波动。防晒剂应用趋势防晒剂应用端受国家强力管控,中国批准使用的27种防晒剂中,UVA防晒剂有3种,UVB有17种,广谱(特殊)防晒剂有5种,物理防晒剂有2种。一个成熟高效的防晒配方往往需要多个防晒剂协同作用,品牌选用防晒剂的趋势为安全、稳定、性价比高。从趋势上看,国外纯物理防晒剂不断普及,而国内仍以化学防晒或者物化结合的防晒剂为主。
化学防晒剂方面,在UVA领域,越来越多国内品牌放弃阿伏本宗和二苯酮的组合,转而使用DHBT(Aplus),但这个趋势在国外客户中不甚明显,一方面是国际监管的原因(FDA未批准使用DHBT),一方面是成本的考虑。在UVB领域,OMC过去5年来一直是国内外i使用频率最高的防晒剂,EHT和EHS等水杨酸类的防晒剂的使用频次也在上升,OCR(奥克立林)的使用趋势在下降。而国外客户在UVB防晒领域仍旧以奥克立林为主。
OMC和奥克立林都被诟病有干扰人体内分泌和破坏珊瑚的风险,未来有升级替代的可能。
在新型防晒剂方面,广谱防晒剂S、M和聚硅氧烷目前使用趋势在上升,欧莱雅集团持续更新其专利产品麦色率系列。2019年,和巴斯夫推出突破性创新UVMune400技术,将防晒剂可抵御的紫外线辐射波段进一步拓展了20纳米,实现了防晒领域的重大进步。 终端销售趋势以天猫、抖音和京东平台为样本,2022年国内护肤品总销额1800亿,总销量14.86亿件。2022年1-11月 ,护肤品行业销售额增速为23%,防晒品类销售额增速为21%。风险提示:防晒剂消费趋势发生变化导致上游原料商产品的供需关系变化进而影响公司业绩。监管政策变化导致消费需求变化。重大社会公共事件如疫情爆发导致消费者出行受阻。
正文如下




















以上为报告部分内容
方正纺服化妆品团队

陈佳妮
方正证券研究所
纺服化妆品首席分析师
陈佳妮:上海财经大学硕士,中央财经大学本科,3年海外消费研究经验。
杨雅婷:先后毕业于武汉大学哲学院,清华大学经管学院。在从事六年一级市场二级市场投融资工作后,曾以祖上传承的配方和有机茶园为基础,创办了以有机茶提取物为核心成分的护肤品品牌,并担任2年多的产品经理。