尊敬的投资者:
接上海期货交易所通知,螺纹钢期权和白银期权将于2022年12月26日(星期一)上市交易。现将交易有关事项通知如下:
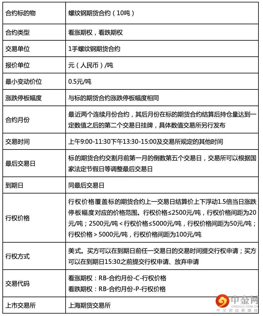
一、上海期货交易所
螺纹钢期货期权合约

二、上海期货交易所
白银期货期权合约

三、交易有关事项
1、上市交易时间
螺纹钢期权和白银期权自2022年12月26日(周一)起上市交易,当日8:55-9:00集合竞价,9:00开盘。
螺纹钢期权和白银期权每周一至周五,9:00-10:15、10:30-11:30和13:30-15:00。连续交易时间, 螺纹钢期权每周一至周五21:00-23:00,白银期权每周一至周五21:00-次日02:30(与标的期货一致)。法定节假日(不包含周六和周日)前第一个工作日的连续交易时间段不进行交易。
2、上市交易合约
螺纹钢期权首日挂牌RB2303、RB2304、RB2305、RB2310对应的期权合约。白银期权首日挂牌AG2303、AG2304、AG2306对应的期权合约。螺纹钢期权合约中,合约月份涉及的标的期货持仓量阈值为100000手(单边)。白银期权合约中,合约月份涉及的标的期货持仓量阈值为20000手(单边)。
3、挂盘基准价
挂盘基准价由上期所在上市前一交易日公布。计算公式为二叉树期权定价模型,其中无风险利率取央行一年期存款利率,所有月份系列期权合约波动率取标的期货主力合约90个交易日的历史波动率。
4、每次最大下单数量100手。
四、持仓限额管理
期权合约和期货合约分开限仓。
非期货公司会员和客户持有的某月份期权合约所有看涨期权的买持仓量和看跌期权的卖持仓量之和、看跌期权的买持仓量和看涨期权的卖持仓量之和,分别不得超过下表所示的持仓限额。具有实际控制关系的账户按照同一账户管理。
螺纹钢期权限仓数额规定:

白银期权限仓数额规定:

五、套期保值交易头寸管理
螺纹钢期货和螺纹钢期权共用获批的套期保值交易头寸。
白银期货和白银期权共用获批的套期保值交易头寸。
六、相关费用
1、手续费收取标准:
已与我司约定按交易所加收固定比例或绝对值收取手续费的客户,按原约定比例或绝对值收取。我司手续费收取标准: 螺纹钢期权和白银期权的手续费一致:交易手续费为4元/手,平今仓暂免收交易手续费。行权(履约)手续费为4元/手;行权前期权自对冲手续费为4元/手,行权后期货自对冲暂免收手续费;做市商期权自对冲暂免收手续费。(投资者保障基金另外收取)
2、保证金收取比例:
我司螺纹钢期权和白银期权保证金率收取标准,与标的期货保证金率一致。螺纹钢期权及白银期权纳入我司特保模板。
3、申报费:
螺纹钢期权和白银期权对客户信息量收取申报费。螺纹钢期权和白银期权申报费费率标准一致,如下表所示。

注释:信息量=报单、撤单、询价等交易指令笔数之和。报单成交比(OTR)=(信息量/有成交的报单笔数)- 1。有成交的报单笔数为0时, 视其为1来计算OTR。上述信息量包括立即全部成交否则自动撤销指令(FOK)和立即成交剩余指令自动撤销指令(FAK)产生的报单和撤单笔数。
七、客户交易权限开通说明
已具备上期所商品期权交易权限的客户,将自动获取新上市螺纹钢、白银期权交易权限,如需关闭权限请向开户营业部提出书面申请。其他客户如需申请开通交易权限,需符合上期所投资者适当性要求。
八、行权与履约
螺纹钢期权和白银期权均为美式期权,客户办理行权、放弃行权等业务的时间及渠道见下表:

九、合约询价
非期货公司会员和客户可以在所有已挂牌期权合约上向做市商询价。询价请求应当指明合约代码,对同一期权合约的询价时间间隔不应低于60秒。当某一期权合约最优买卖价差小于等于如下表所示价差时,不得询价。
螺纹钢期权回应报价相关参数

白银期权回应报价相关参数

(以上内容仅供参考,如有变更请参考最新通知)