螺纹钢期权和白银期权
将于12月26日在上海期货交易所
挂牌上市
1
上市通知
尊敬的客户:
根据上海期货交易所相关文件通知,螺纹钢期权和白银期权自今日起上市交易,现将有关事项通知如下:
一、上市时间
螺纹钢期权和白银期权自今日起上市交易,当日8:55-9:00集合竞价,9:00开盘。
二、交易时间
螺纹钢期权和白银期权每周一至周五,9:00-10:15、10:30-11:30和13:30-15:00。连续交易时间, 螺纹钢期权每周一至周五21:00-23:00,白银期权每周一至周五21:00-次日02:30(与标的期货一致)。法定节假日(不包含周六和周日)前第一个工作日的连续交易时间段不进行交易。
三、挂牌合约月份
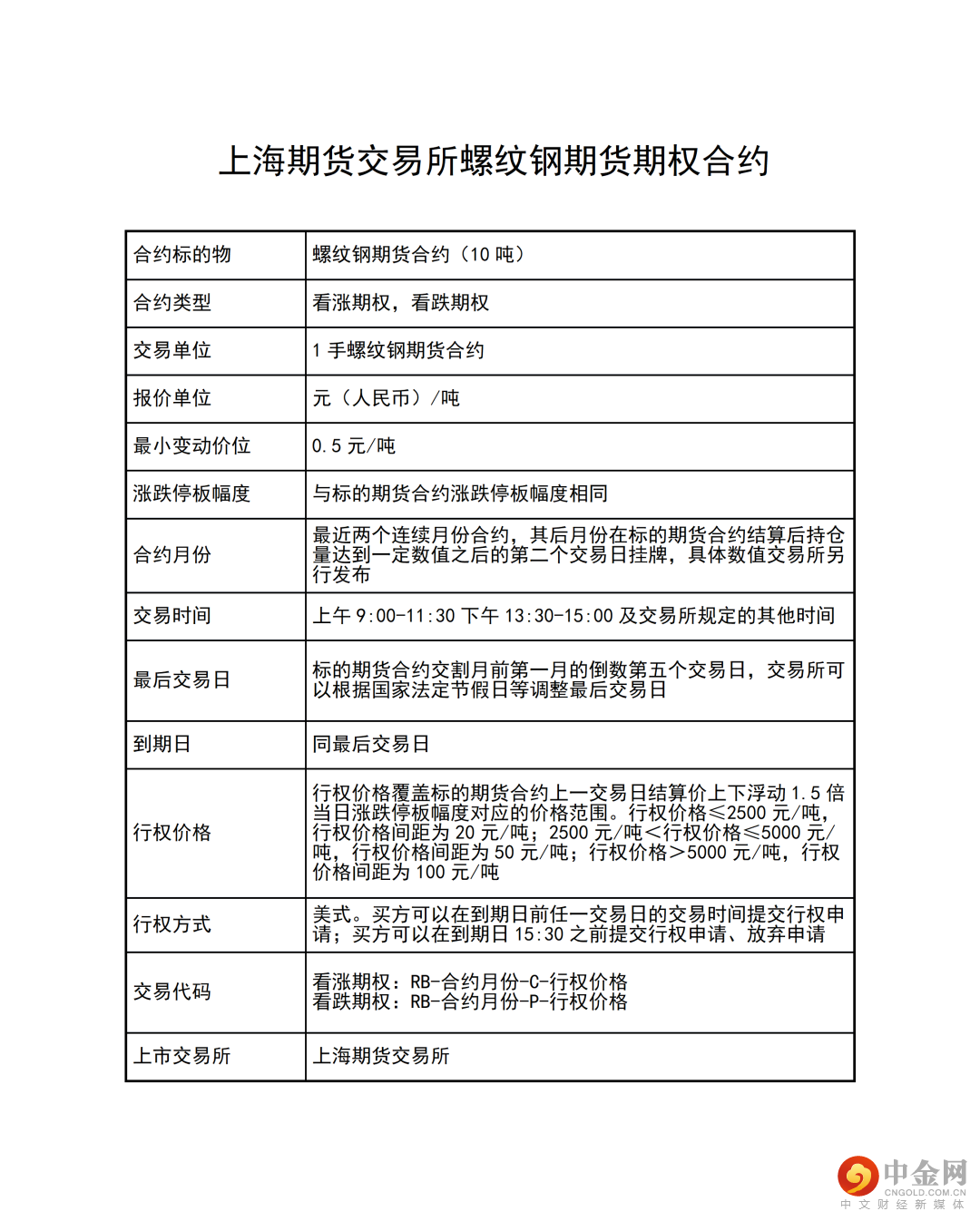
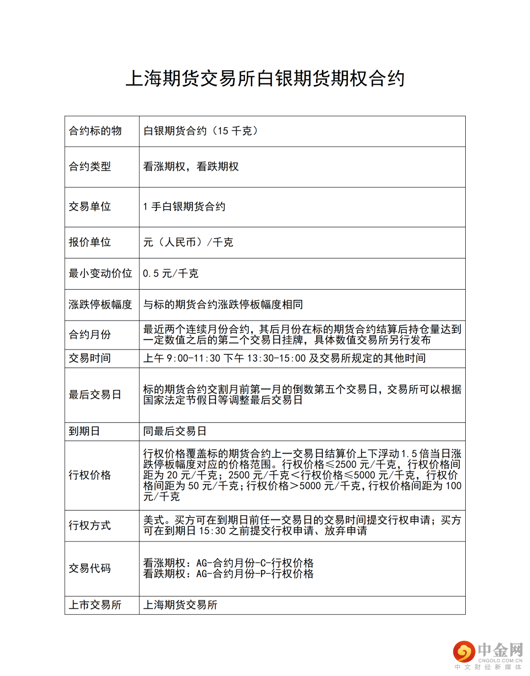
螺纹钢期权首日挂牌RB2303、RB2304、RB2305、RB2310对应的期权合约。白银期权首日挂牌AG2303、AG2304、AG2306对应的期权合约。
螺纹钢期权合约中,合约月份涉及的标的期货持仓量阈值为100000手(单边)。白银期权合约中,合约月份涉及的标的期货持仓量阈值为20000手(单边)。
四、挂牌基准价
由我所在上市前一交易日公布。
计算公式为二叉树期权定价模型,其中无风险利率取央行一年期存款利率,所有月份系列期权合约波动率取标的期货主力合约90个交易日的历史波动率。
五、每次最大下单数量
100手。
六、行权与履约
螺纹钢期权和白银期权均为美式期权,客户办理行权、放弃行权等业务的时间及渠道见下表:

七、持仓限额管理
期权合约和期货合约分开限仓。
非期货公司会员和客户持有的某月份期权合约所有看涨期权的买持仓量和看跌期权的卖持仓量之和、看跌期权的买持仓量和看涨期权的卖持仓量之和,分别不得超过下表所示的持仓限额。具有实际控制关系的账户按照同一账户管理。

八、套期保值交易头寸管理
螺纹钢期货和螺纹钢期权共用获批的套期保值交易头寸。
白银期货和白银期权共用获批的套期保值交易头寸。
九、相关费用
螺纹钢期权和白银期权的手续费一致:
交易手续费为20元/手。
行权(履约)手续费为20元/手;行权前期权自对冲手续费为20元/手,行权后期货自对冲暂免收手续费;做市商期权自对冲暂免收手续费。
螺纹钢期权和白银期权对客户信息量收取申报费。螺纹钢期权和白银期权申报费费率标准一致,如下表所示。

注释:信息量=报单、撤单、询价等交易指令笔数之和。报单成交比(OTR)=(信息量/有成交的报单笔数)- 1。有成交的报单笔数为0时, 视其为1来计算OTR。上述信息量包括立即全部成交否则自动撤销指令(FOK)和立即成交剩余指令自动撤销指令(FAK)产生的报单和撤单笔数。
十、合约询价
非期货公司会员和客户可以在所有已挂牌期权合约上向做市商询价。询价请求应当指明合约代码,对同一期权合约的询价时间间隔不应低于60秒。当某一期权合约最优买卖价差小于等于如下表所示价差时,不得询价。

特此通知。
国贸期货有限公司
2022年12月26日
2
合约细则


期市有风险 入市需谨慎