收藏本站 网站导航 开放平台 Wednesday, April 22, 2026 星期三
  • 微信

12.5AMMARKETS分析报告(非农利好未能提振美元,非美货币深V反转上行)

来源 外汇天眼 12-05 11:20
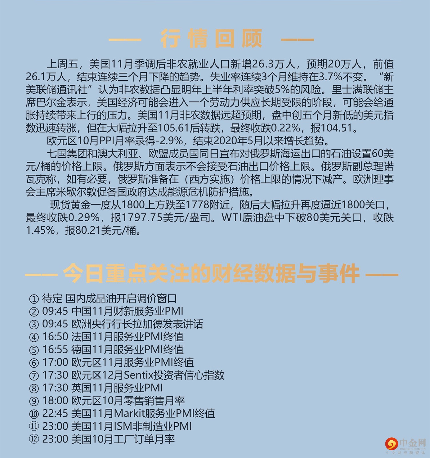
上周五,美国11月季调后非农就业人口新增26.3万人,预期20万人,前值26.1万人,结束连续三个月下降的趋势。失业率连续3个月维持在3.7%不变。“新美联储通讯社”认为非农数据凸显明年上半年利率突破5%的风险。里士满联储主席巴尔金表示,美国经济可能会进入一个劳动力供应长期受限的阶段,可能会给通胀持续带来上行的压力。美国11月非农数据远超预期,盘中创五个月新低的美元指数迅速转涨,但在大幅拉升至105.61后转跌,最终收跌0.22%,报104.51。 欧元区10月PPI月率录得-2.9%,结束2020年5月以来增长趋势。 七国集团和澳大利亚、欧盟成员国同日宣布对俄罗斯海运出口的石油设置60美元/桶的价格上限。俄罗斯方面表示不会接受石油出口价格上限。俄罗斯副总理诺瓦克称,如有必要,俄罗斯准备在(西方实施)价格上限的情况下减产。欧洲理事会主席米歇尔敦促各国政府达成能源危机防护措施。 现货黄金一度从1800上方跌至1778附近,随后大幅拉升再度逼近1800关口,最终收跌0.29%,报1797.75美元/盎司。WTI原油盘中下破80美元关口,收跌1.45%,报80.21美元/桶。
AMMARKETS汇评
免责声明:中金网发布此信息目的在于传播更多信息,与本网站立场无关。中金网不保证该信息的准确性、真实性、完整性、有效性等。相关信息并未经过本网站证实,不构成任何投资建议,据此操作,风险自担。