本文来自方正证券研究所于2022年9月20日发布的报告《内窥镜行业专题系列二:他山之石可以攻玉,从奥林巴斯成长路径观内窥镜行业发展与启示》。
唐爱金 S1220521010002
核心观点
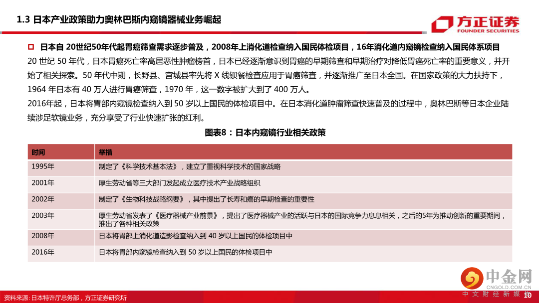
一、奥林巴斯光学显微镜起家拓展至医疗领域,“早诊微创的价值定位+日本产业政策”助力内窥镜医疗业务崛起:(1)奥林巴斯1960年开始发展医疗业务,较早地确立以胃肠内窥镜为核心的“早期诊断”和主要通过内镜诊疗设备和手术耗材实现的“微创治疗”两大价值主张定位。(2)日本自 20世纪50年代起快速普及胃癌筛查项目,在国家政策的大力扶持下,奥林巴斯胃肠内窥镜等业务充分享受了行业快速扩张增长的红利。到2021年奥林巴斯营收451亿元,净利润60亿元,目前市值1887亿元。
二、“产品线丰富+高筑技术壁垒+医工结合市场教育”推动医疗业务规模增长,全球市场份额远超同行 :
(1)奥林巴斯持续开拓和丰富产品线,使各细分领域业务市场份额逐年增加。(2)自1950年推出全球第一台实用胃部照相机以来,奥林巴斯陆续推出如NBI、RDI等高新技术的内窥镜相关产品,使之逐渐发展为全球龙头企业,高筑内窥镜技术壁垒。(3)在市场渠道层面上医工的顺畅结合、分销体系的完善和销售体制的创新等方面契合各层级医疗机构的需求。
三、“吸取历史教训+聚焦医疗业务+坚持创新驱动”使奥林巴斯重振旗鼓:
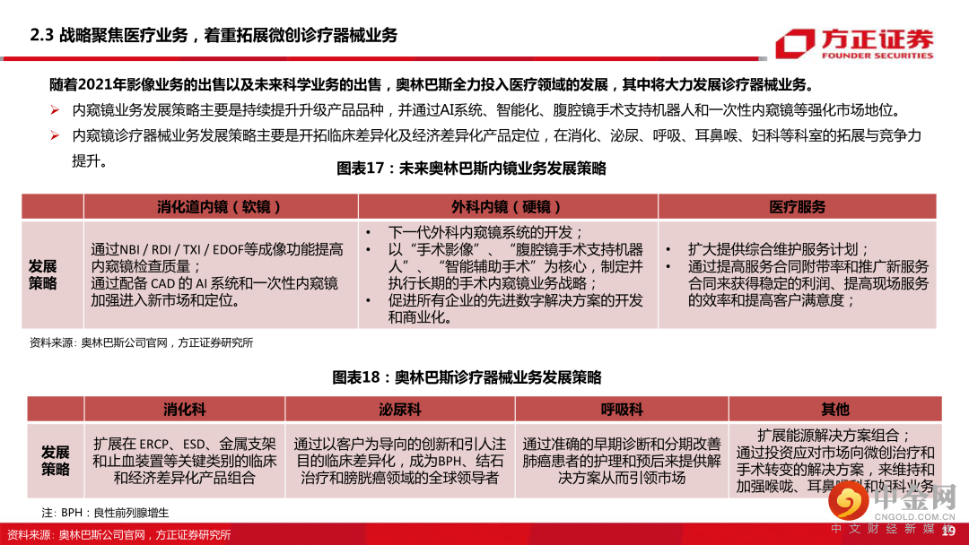
(1)2011年的假账丑闻、2016年的美国行贿案和2018年的中国行贿案使奥林巴斯元气大伤,随后奥林巴斯将重心回归医疗业务、合法合规经营以及谨慎并购后渐渐从打击中恢复过来。(2)2019年奥林巴斯宣布将彻底转型为全球医疗科技公司,2021年影像业务的出售以及2022年科学业务的出售,奥林巴斯聚焦发展医疗业务,医疗业务营收超过85%。(3)奥林巴斯自 2000 年以来,每6-8年更新一次“EVIS”内窥镜系统系列,医疗板块的营业利润在系统更新后的两三年左右呈现大幅增长的趋势,同时在一次性内窥镜、人工智能诊断系统等领域进行了积极创新。(4)中国早筛需求旺盛,内窥镜市场规模增长较快,奥林巴斯抓住市场机遇,通过品牌优势成为内窥镜业务增长主动力。
四、产业链企业核心财务指标及产品参数对比显示开立医疗内窥镜业务渐成规模:
营收角度:奥林巴斯的营收近500亿元,远高于国内企业,随着高端内窥镜产品的渗透,国产内窥镜高速增长。
盈利能力:各企业毛利率差异较小,海泰新光与开立医疗的净利率呈上升趋势。
研发端:开立医疗的研发费用率约20%,高于同行。
风险提示:国产替代进展不顺,研发投入产出不及预期、政策执行力度减弱。
正文如下




















以上为报告部分内容
方正医药团队

唐爱金
方正证券研究所
医药首席分析师
唐爱金:浙江大学化学硕士,曾就职于东阳光药先后任研发工程师及营销市场专员,具备优异的药物化学专业背景和医药市场经营运作经验。曾经就职于广证恒生证券研究所负责医药团队卖方业务工作超6年,团队曾经获得“天眼”中国最佳分析师评选 2016 年医药行业第一名。
刘颢然:中山大学本科、哥伦比亚大学生物技术硕士。理工科实验室背景,二级买卖方工作经验超过3年,覆盖创新药、疫苗领域等。
高睿婷:复旦大学本科,法国巴黎高科工程师学校硕士,生物医药+金融复合背景。研究方向为CXO、CDMO、原料药、科研产业等;主要覆盖普洛药业、康龙化成、健友股份、我武生物、南模生物、东诚药业等标的,4年医药行业研究经验。
吴景欢:中国疾病预防控制中心博士,汕头大学医学院硕士。研究方向为疫苗、生物制品领域,重点覆盖智飞生物、万泰生物、康泰生物、百克生物、欧林生物、康希诺等标的。超6年生物类科研实体经验,超1年医药行业二级市场研究经验。
曹佳琳:中山大学岭南学院数量经济学硕士,研究方向为医疗器械:重点覆盖迈瑞医疗、金域医学、万孚生物、翔宇医疗、诺禾致源、华大智造等标的。1年生物医药二级市场研究经验。
高瑛桥:伯明翰大学投资学硕士。金融行业背景,有超过2年买方工作的丰富经验,覆盖港股医疗服务、医疗消费品、医美、医疗器械等。
宋 丹:中山大学基础医学硕士,曾就职于强生从事创新药临床开发相关工作超2年。研究方向为创新药,重点覆盖恒瑞医药、君实生物、信达生物、前沿生物等标的。
章钟涛:暨南大学国际投融资硕士,已通过CPA专业阶段考试,研究方向为医疗服务、医药商业和中药。