原创
jyzqzdqk
由金元证券明星级投顾团队每日为您解读市场趋势、操作策略,热点资讯,帮您把握市场动向,助您实现财富增长。
广东
DATE
09.21
—————
——
2022

| 2 | 宏观重大信息对市场的影响 |
| 3 | 对于9月中旬前行情的判断 |
| 4 | 后市观察点 |
8月中旬到9月中旬的市场表现分析
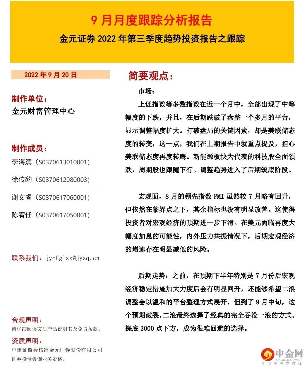
首先,我们观察期间各大指数的涨跌幅情况。
各大指数走势(Wind、金元证券制图)
本期,各大指数皆以先盘整后破位下跌的方式展开调整,不同的只是节奏不一致,幅度大小不一。
早先领涨的科创50指数,成为率先破位下跌品种,而反弹最为疲软的上证50指数,则继续在低位区缓慢下行并创新低。创业板指破位后跌速加快,并带动新能源为代表的科技股全面进入调整。
从技术角度看,各主要指数在7月份完成第一浪上升后,以不同方式进入二浪调整。上证指数以下一波横盘一波再下一波的方式展开,存在ABC三波完成初步调整的可能性。不过,根据上证指数牛短熊长的特性,以及2019年下半年以后的调整方式,二浪调整更有可能在3000点到3200点之间多次反复,最终以大圆底的外部形态完成底部。
其次,我们观察领涨板块:

这一期的涨幅前十名概念板块,是我们统计该项数据后,表现最惨的一期。按理说,虽然本月度指数普遍下跌,但绝对下跌幅度在上证指数方面并不是很大,可板块表现如此惨淡,还是超出预期。
究其背后原因,主要应该是科技股在之前的行情中反弹动力过分消耗,而周期股方面却遭遇宏观经济疲软表现的明显压力,短期市场寻找不到上升动力,才会如此。
唯一略有探讨价值的板块,无疑是房地产产业链。近几个月,随着越来越多的城市放松房地产调控政策,三线、二线城市对限购限售等政策的变相放宽已经全面铺开,银行的贷款利率也是节节下行。
同时,各个城市的房地产数据也是越来越差,房价下跌,成交量低迷。这样的行业背景下,房地产相关股票,在股市最为疲软的一个月,却成为难得的小型热点。虽然总体回升幅度有限,但相比其它板块还是领先不少。从实际个股表现看,多数股票不过是一次超跌反弹走势,极少数个股因为基本面特别好的原因走出了小牛市。而且,大型股票表现多数疲软。这说明投资者总体上对改变并没有特别强的信心,仅仅是一些抄底的投机性资金所为。因此,我们对于该板块仍然要谨慎观察。
然后,我们观察一下领跌的主要板块情况。

部分领跌个股情况(Wind、金元证券制图)
本期,下跌前十名板块的平均跌幅巨大,而且,几乎都是之前极其表现强劲的板块,即以新能源、新能源汽车相关板块为代表的龙头板块,成为了大幅领跌品种。这种市场表现,从趋势判断角度来说,的确提供了最难分析的脚本。不过,也反映出投资者在对待新能源板块方面的情绪化大幅波动特征。
去年,情绪大幅提升,股价不断上升,今年年初,连续大幅度下跌,情绪一度进入谷底,直到四月份之后,情绪再度爆发,节节上升,7月份登顶。
目前,再度进入快速滑落状态,大有避险逃离之态。这种情绪化波动,如果我们站在历史的时间层面去观察,应该是一次新能源大型上升趋势中的一个大幅震荡反复的阶段。新能源与新能源汽车大的上升趋势应该没有结束,但是,中途的大幅震荡阶段今年年初就已经来临。因此,在本次再度探底成功之后,应该会再度出现新能源相关的热点机会。
最后我们看看市场主要代表性行业一个月的表现。

市场代表性行业走势市场(Wind、金元证券制图)
主要行业的月度数据显示,周期股价值股抗跌性显著强于科技股,这是因为这些板块一方面业绩表现优秀,另一方面之前涨幅很小甚至是一直下跌,定价较低。不过,上述数据是截止本月15日收盘的,之后,这些板块也跟随科技股大幅下行,表现恢复平淡。
银行股在上期小幅调整,本期小幅反弹,总体上依然呈现一种低位区域反复整理的特点。连续降息之后,虽然部分银行近期开始调降存款利率,但都无法改变银行业未来增长下滑的预期。宏观经济总体上不搞大放水,没有大量的新增资金放款,银行的业务则必然呈现日益平淡的特征。所以,中短期内依然看不到银行股的明显机会。
保险板块虽然本期一度表现不错,成为独秀于林的金融板块,并且短期内还提升了指数,但毕竟没有特别亮眼的基本面或者消息刺激,最终也不得不跟随下行。证券板块则表现更糟,在逐步蓄势之后,已经展开面头要向上突破的时候,迎来证监会要降低投资者成本的文件,股价因此大幅破位下跌。金融股总体机会不大。
煤炭板块本期表现较强,再度冲上前期高位,只是在最后被大盘拖累而下行。能源紧缺的大背景下,煤炭价格高企,煤炭股业绩优秀,短期内的基本面还不会有明显改变。因此,在小幅调整之后,煤炭股相对的长期上升趋势,应该还不会改变。
石油板块,本期与煤炭板块同步有小幅上升,但也一样随着大盘破位而高位掉头下行。国际油价已经逐步下行,石油股的价格强势预期大幅下滑,因而最终多数股票不得不跟随大盘下滑。少数大型公司,因为综合管理效益原因,业绩短期应该还会表现较好,对股价也存在较强支撑,所以波动应该不会太大。多数中小盘股票,股价调整幅度可能会与一般股票相同。
房地产板块,前面已经有所阐述,本期涨幅仅次于煤炭板块。指数虽然短期处于上升状态,但是在中长期趋势里,大趋势还是下行,只不过下行速度非常缓慢,每下一个台阶,都会出现持续较长时间的震荡。本期反弹后,上方的压力位置接近,反弹空间有限,后期,应该在短线高位震荡一段时间后,再度回落。
酿酒板块本期继续疲软,但相对于科技股以及其它一般行业个股,酿酒板块表现相对更为平稳,下跌幅度不大,受大盘下跌影响也有限。五粮液与其最高价相比,跌幅已经达到50%,市盈率也达到20倍左右,贵州茅台市盈率也跌破了40倍,股价也逐步平稳。从历史数据看,这种情况说明该板块调整幅度也基本到位,至少后期下跌空间有限。不过,见底,并不意味着一定马上上升,可能还需要一段时间的低位反复震荡。
医药板块本期继续疲软,跌幅相对较大。少数表现好的个股,基本上缺乏亮点,多数属于超跌反弹的小型个股。科技属性较强的生物制药、研究型医药股,则是持续创出新低,股价不断下行超出预期。消费属性强的中药股,表现也一般,跟随大盘波动。传统的西药制造股,多数也走势疲软,业绩稍微一般的,股价都连创新低。医药股总体上的下跌趋势独立成行,领先于大盘的下跌趋势。从目前股价表现看,仍然没有看到明显底部特征。
半导体板块,除了少数几只前期大牛股还在继续上升之外,多数股票完成反弹后,都跟随科创50指数的节奏,快速走低。本期跌幅超过20%的个股,占比高达三成。美国芯片政策的波动,对于国内半导体企业的刺激毕竟有限,能够借机抢占市场的企业毕竟是少数,所以,跟随大潮波动的个股,多数也随着潮水退却而下滑。我们曾经希望半导体板块能够在新能源板块之后成为领涨板块,但这种希冀还是有些过高,因为国内半导体行业的技术优势与制造优势,都远远不能与新能源行业相比。
新能源汽车、光伏、风能三大新能源板块,本期大幅下行。经历了高位反复震荡后,最终选择了快速下跌。前面已经阐述,这里不再重复。
热点追踪宏观重大信息对市场的影响
本期,有几件大事对市场影响较大。
第一,美联储货币政策。从目前信息看,本月美联储议息会议后,可能加息75--100个基点,后者可能性更大。因为美国的通胀数据继续高企,美联储不得不继续大幅加息。本月,最关键的因素,是美联储加息之后的表态,对通胀数据的判断是否依然严峻,对加息的态度是否依然强烈,这对之后国际资本市场影响重大。就目前短期数据看,马上转变温和的可能性较低。所以,资本市场短期内继续低迷的概率较大。
第二,国内宏观调控的执行力度变化。在7月、8月两个月的数据都不够理想的情况下,9月初政府已经明显表态,要进一步加大稳经济的措施落实力度。现在的问题是,经过前两年调控,宏观经济的投资需求被控制住了,加上疫情的影响,企业加大投资的意愿大幅降低,企业对未来的盈利预期下滑,投资增长上去困难,即使银行不断放松银根,即使政府加大财税支持,但企业不积极响应,经济增长的力度自然就无法提升。所以,目前,一般性的刺激政策可能很难快速改变现状。而在下个月,有国家级重要会议召开,在此之前,政策能否进一步显著加大力度,还需要观察。
上证指数、创业板指等主要指数,在60日均线附近反复盘整后,最终选择破位下跌,短期内继续缓慢探底,已经不可避免。从长期支撑线看,重大支撑在3000下方。目前的3100点上方依然是尴尬的中间偏低位置,形成明显的底部可能性不大,即使是短期底部,反弹后也会继续下探。从过去二浪调整构筑的特性看,直接快速探底的概率相对偏低,反而是震荡反弹后缓慢下跌概率较大。
投资者要注意在这种反弹中,短期不要追高。而在热点方面,更加重要,新能源板块的二次下跌,幅度应该不会小,虽然不会像今年前四月那样持续大幅下滑,但短期的大幅波动风险,依然存在。同样,在大幅下调后快速回升的机会也存在。
推荐的行业与板块(维持季度报告)
结合对宏观环境背景、行业发展前景及目前估值水平等方面考虑,建议关注以下投资主线:
随着企业技术不断迭代更新,政策助力科技发展,我国产业升级的重点方向,科技行业具有中长期布局价值。
国务院印发的《“十四五”数字经济发展规划》对计算机行业构成全方位多层次利好,未来数字经济将进入由虚向实的新发展周期,数字新基建受政策红利加持,有望加速成长,数据要素的释放、云化率的提升、工业互联网应用普及率提升都将有相对明确的受益标的。
有机构测算,到2025年,数字经济核心产业增加值占GDP比重若达到10%,按照中国经济的发展速度,2025年中国GDP总量预测为130万亿元,这意味着数字经济核心产业增加值届时将达13万亿元。我国半导体等设备国产化进程将逐步提速,行业规模也将继续扩大,可关注大数据、网络设备和通信服务等细分行业龙头公司,同时需防范行业竞争加剧、研发进度不及预期及下游客户支出不及预期等风险。
由于中国一次能源消费结构中煤炭占比接近60%,而碳排放能源来源结构中煤炭占比更是超过70%,因此中国碳排放达峰可能绝大多数取决于煤炭消费的达峰,只有通过发展清洁能源替代煤炭的消费,才能控制碳排放的继续增长。
因此我们看到“2030达峰”战略的制定,或许为我们提供了中国煤炭消费绝对量的顶点时空位置的指引,那么,在这种强战略与明确目标实现之前,能源困境的破局可能会通过加速清洁能源发展速度、提升煤炭利用效率为主要途径,这或许是短期困难与长期战略实现的矛盾,而矛盾的导向可能是以长期战略为根本。这是当前能源困境下煤炭行业不会大幅扩产能的逻辑背景。
2021年在经济复苏与出口拉动的情况下,能源需求达到历史天量,供应弹性的不足导致动力煤社会库存大幅去化,能源储备安全垫下降,煤炭价格创出历史最高记录,而随着四季度强保供政策推出,市场缺口逐渐弥补,社会库存开始累积,“煤荒”问题得以缓和。
然能源供应问题缓和却并未缓解,国内产能增量有限,过度挖掘势必透支未来生产增量;海外地缘冲突不断,国际能源贸易体系进一步恶化,供需关系继续失衡。
内忧外患之下,优先保证电煤端的能源稳定也是不得已而为之,现货价格弹性扩大也是必然的逻辑结果。
因此我们预计,在电煤长协充分保证的前提下,2022年非电煤现货采购价格中枢从2021年的1000元/吨上升到1400元/吨,最高价格仍旧存在创新高的可能。整体来看,煤炭价格波动性减弱。可关注长协占比高、产能增长弹性大以及能源转型领先的公司。长协价格中枢的整体上移,对于占比较高的公司受益更为明显,未来其业绩有望稳健释放,具有稳定高分红的能力。
煤炭行业未来产能增量有限,煤企盈利能力较之前变好的当下,产能增长弹性就是未来业绩预期的弹性。建议关注未来产能增长空间较大的标的。双碳目标将是未来的长期主线,已有部分企业依托主业资源或副产品优势,正在转型布局储能、风电光伏运营、氢能等新能源方向,建议关注新能源转型领先的标的。同时需要防范经济增速不及预期风险、政策调控风险和可再生能源持续替代风险。
受益于国家政策扶持,目前新能源汽车、光伏、特高压、半导体等行业景气度较高。在新能源汽车销量火爆的背景下,动力电池企业加速扩产,对于锂电设备需求拉动巨大,有着较好技术能力、产能储备、交付能力的企业,将会明显获益。同时,比如新技术叠片路线也值得重点关注,叠片机技术成熟度不断提升,未来有望成为新的行业趋势。长期看,碳交易有望激活清洁能源资产的价值;短期屋顶分布式政策还在铺开的过程。
光伏上游产品价格有望进一步松动,下游受益明显,尤其是竞争格局较好的组件、逆变器等终端环节;中长期看好供需情况较好的胶膜、金刚线等辅料产业链和电池端的创新。可关注光伏设备中技术优势明显的行业龙头公司。
新能源转型下电力资源负荷不均衡矛盾突出,特高压建设势在必行。交直流共建特高压网架,中游主要设备环节是核心。特高压建设加速具备确定性,首推业绩高弹性的中游核心设备环节。产业链上游材料环节推荐硅钢,中游建设推荐电力建设龙头国企。
芯片断供叠加供应链安全问题促使多国推进半导体产业链的本地化部署,半导体产业链格局或受深远影响。同时需防范疫情影响超预期、制造业投资不及预期、政策不达预期、半导体设备国产化进程放缓、价格竞争加剧等风险。
目前,全国的疫情防控仍面临严峻复杂形势,随着特效药的加快研发、 新冠疫苗加强针接种工作的稳步推进,在“外防输入、内防反弹”总策略和“动态清零”总方针的指导下,疫情有望得到进一步控制, 激活线下出行行业的市场活力。
疫情之下,线下消费遭受重创,行业历经结构性洗牌,多项政策利好从根本上帮助企业解决困难。供给端,中小企业加速出清;需求端,疫情防控之下的家庭库存消化加速,补给需求强烈。随着疫情防控的稳定,压抑已久的线下消费和出行需求有望一触即发,六月以来国内出行政策/检测政策放宽,行程码去星、 新版新冠诊疗方案发布等催化下,行业迎来需求井喷,利好细分赛道的龙头企业,旅游业将继续以内循环为主,出境游客流持续转化为国内游。国内旅游行业有望延续复苏趋势,同时随时可能出现的局部疫情仍将反复扰动复苏进程。可关注交通便利且客户容量较大的景点龙头公司,同时需防范疫情影响超预期,公司经营不善等风险。
从政策看,积极的财政政策要提升效能,更加注重精准、可持续,保证财政支出强度,加快支出进度,预计地方专项债有望在上半年发力,基建投资适度超前值得期待。同时,建筑行业积极拥抱“新经济”,围绕“建筑+”积极布局新产业,BIPV、储能、碳汇等成为上市公司重点布局的领域,部分公司新产业已初现端倪,未来有望持续发力,从而提升公司、行业估值水平。
可关注新型电力系统建设等行业龙头公司,同时宜防范政策推动不及预期风险、疫情影响超预期风险、应收账款风险、海外经营风险等。
经过多年军工技术的迭代累积和十四五军备需求量大涨,部分具有高技术含量、高壁垒优势的细分行业龙头公司科技含量很高,可看齐科技股,未来想象空间大、行业确定性强、现金流稳健、增长速度快。
军工板块已经从情绪投资和趋势投资为出发点的行业,转变为重点把握产业发展趋势、订单业绩趋势、改革与治理改善预期等投资逻辑的行业。相关军工集团的整合、股权激励等政策推行,都表现出军工集团的突破性改革与超预期增长。
未来三年是军队装备业绩订单大爆发的黄金时间,各项主战核心装备订单明确,现金流情况良好利润能够兑现,上游供货商高弹性刚性需求,因其处于快速上升赛道+实力强劲的技术优势(材料、电子元器件等),未来将持续维持利润稳定、业绩亮眼的顶尖地位。
投资主线可关注直接受益于军工订单的主机厂龙头公司、具有核心技术优势的军工新材料龙头公司和军民融合方向在新能源及电子元件领域技术领先的龙头公司,同时需防范军费支出规模或装备列装进度不及预期;军工改革力度不及预期;国际贸易关系或地缘政治不确定性等风险。

执业证号:S0370612080003


