htccgwf2
商品期货经纪、金融期货经纪、期货投资咨询、资产管理、基金销售
广东
2022年8月19日,中国证监会宣布批准郑州商品交易所(以下简称“郑商所”)自2022年8月26日起开展菜籽油和花生期权交易。油脂油料安全是国家粮食安全的重要组成部分,是关系我国经济发展和社会稳定的全局性重大战略问题。花生是我国自给率最高的大宗油料作物,菜籽油是我国重要的进口油脂品种,是油脂油料板块的重要组成部分。
菜籽油和花生期权的上市,意味着我国当前油料作物的期货跟期权品种都已齐全,与现有期货期权品种形成合力,提供更加丰富、精细、灵活的风险管理工具,有助于更好服务企业稳健经营和产业高质量发展。
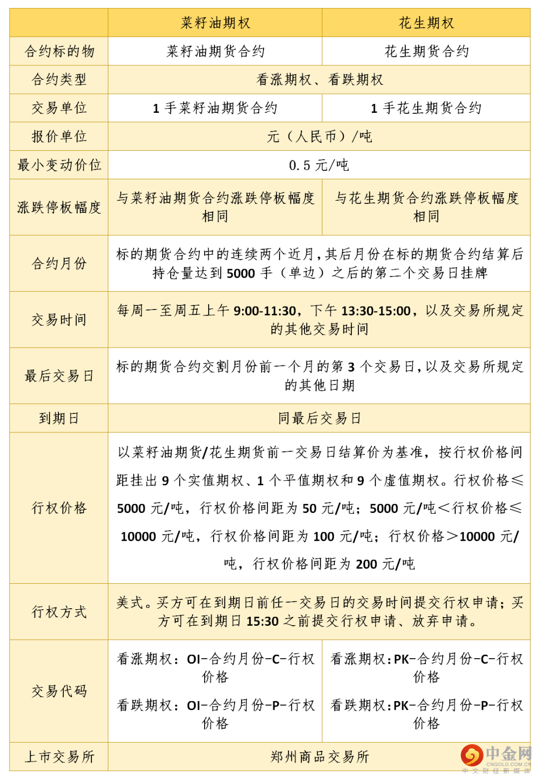
菜籽油和花生期权合约交易单位均为1手标的期货合约;最小变动价位均为0.5元/吨;涨跌停板幅度均与标的期货合约涨跌停板幅度相同;行权方式均为美式;上市首日每个标的月份将分别挂出19个看涨期权和19个看跌期权。合约规则具体如下:

点击“赞与在看”,推荐给身边朋友!
