菜籽油、花生期权将于8月26日在郑州商品交易所挂牌上市
上市通知
一、挂牌时间
菜籽油、花生期权合约自2022年8月26日(星期五)起挂牌交易,当日8:55-9:00为集合竞价时间。
二、挂牌合约月份
首日挂牌合约包括标的月份为2211、2301、2303及2305的菜籽油期权合约,标的月份为2211、2212及2301的花生期权合约。
三、挂牌基准价
郑商所根据期权定价模型计算各期权合约基准价。其中,波动率参数根据菜籽油、花生期货合约历史波动率等因素确定,利率参数取一年期贷款市场报价利率(LPR)。挂牌基准价于8月25日结算后在郑商所网站“交易数据”栏目公布。
四、夜盘交易时间
8月26日当晚起,菜籽油期权合约开展夜盘交易,交易时间与菜籽油期货合约一致。花生期权合约无夜盘交易。
五、最大下单数量
限价指令的每次最大下单数量为100手,市价指令的每次最大下单数量为2手。
六、持仓限额
非期货公司会员和客户所持有的按单边计算的某月份菜籽油、花生期权合约投机持仓限额分别为10000手、3000手,投机与套利持仓之和不得超过投机持仓限额的2倍。
菜籽油、花生期权做市商持仓限额分别为20000手、10000手。
七、询价限制
非期货公司会员和客户可以向做市商询价,对同一期权合约的询价时间间隔不得小于60秒。
菜籽油、花生期权合约最优买卖报价价差小于等于下表价差时,不得询价。

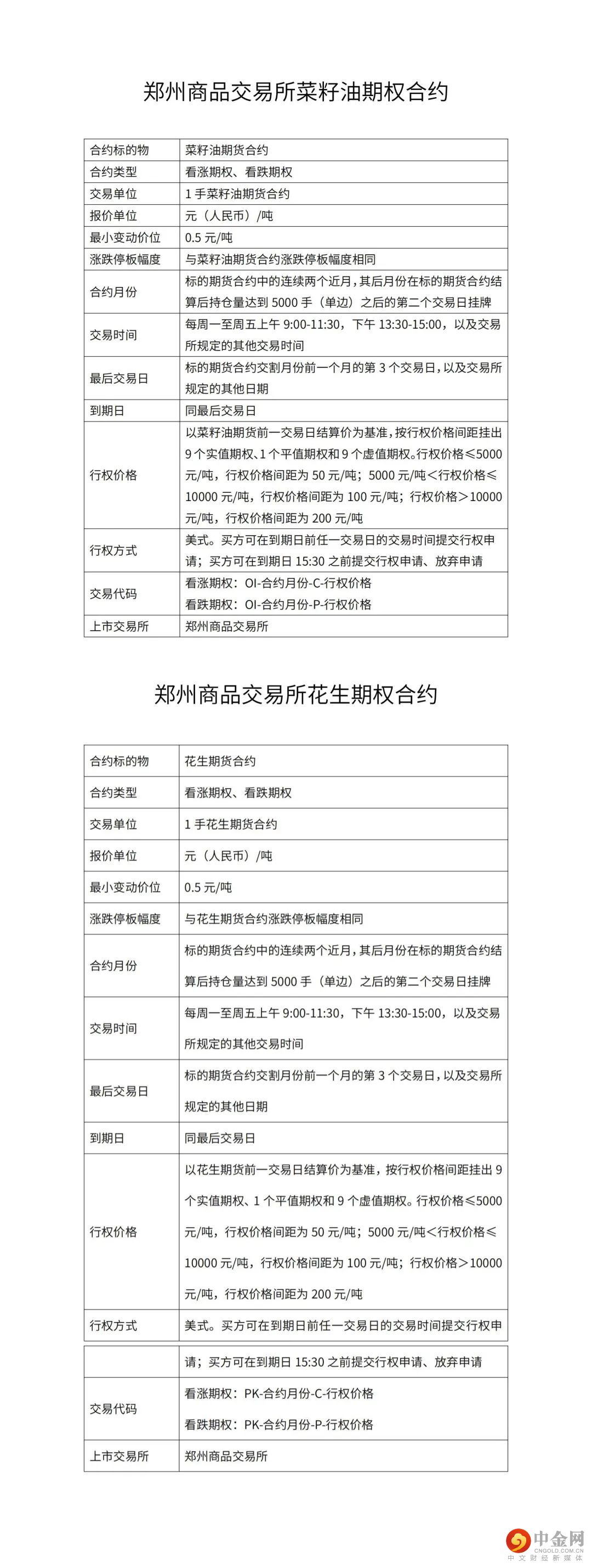
合约细则

期市有风险 入市需谨慎