收藏本站
网站导航
开放平台
Thursday, January 22, 2026 星期四
首页
资讯
专题
快讯
日历
展会
您的位置:
首页
>
外汇
>
正文
微信
上一篇
【小贴士】电子社保卡申用“大全”
下一篇
Trivia Night Every Thursday! | 每周四:英文答题之夜
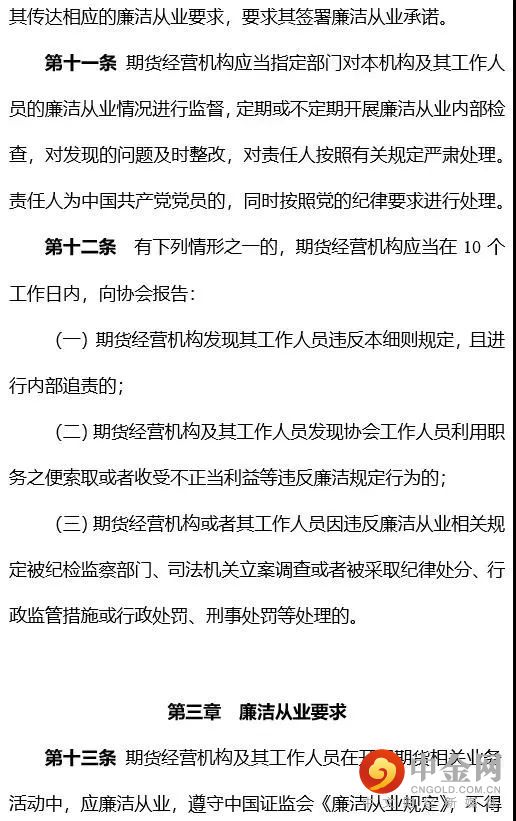
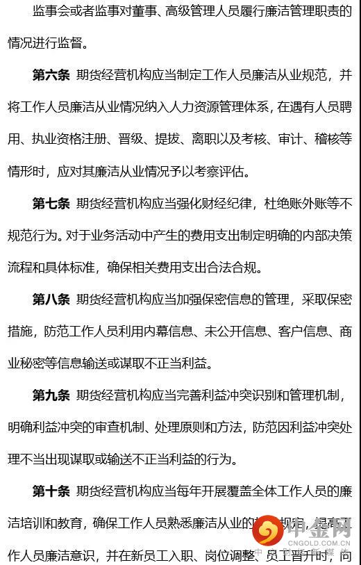
廉洁文化课堂 | 《期货经营机构及其工作人员廉洁从业实施细则》
来源
外汇天眼
01-12 08:53
廉洁文化课堂 | 《期货经营机构及其工作人员廉洁从业实施细则》
免责声明:
中金网发布此信息目的在于传播更多信息,与本网站立场无关。中金网不保证该信息的准确性、真实性、完整性、有效性等。相关信息并未经过本网站证实,不构成任何投资建议,据此操作,风险自担。
行业热点
更多
区块链
比特币
以太坊
DeFi
NFT
稳定币
加密货币
监管
BTC
ETH
马斯克
SEC
ETF
挖矿
Web3
行情
最热文章
更多
1
美元与黄金的分水岭:库克案裁决在即,美联储独立性“危亡”?
2
默茨力求缓和特朗普贸易紧张局势,而马克龙强硬表态:美欧格陵兰争端如何重燃黄金避险热潮?
3
历史性突破!黄金首次站上4700美元,避险浪潮还能推多高?
4
一张图看商品支撑阻力:金银油气+铂钯铜农产品期货(2026年1月20日)
5
法国巴黎银行分析师:新催化剂推动金价剑指5000,白银或于100关口后回落
6
达沃斯5大看点 地缘博弈下的交易机会
7
5000美元为何迫近?黄金“奇点时刻”与整数效应下的价格暴涨
8
黄金“疯牛”无视超买 量度涨幅是否管用
9
黄金行情预测:贸易不确定性再起,黄金走强
10
美元一软,大宗全硬:这次顶住压力的不是地缘,是汇率