收藏本站 网站导航 开放平台 Saturday, April 25, 2026 星期六
  • 微信

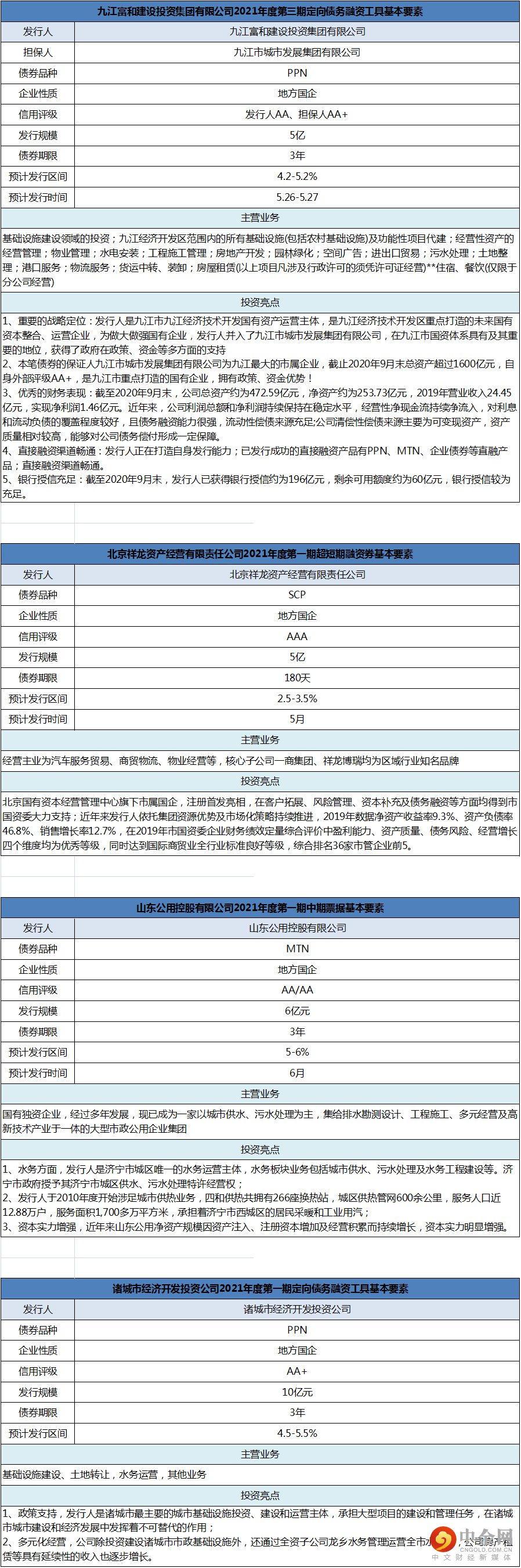
兴业银行债券本周发行计划(2021年5月17日-2021年5月21日)

来源 外汇天眼 05-18 10:40
兴业银行债券本周发行计划(2021年5月17日-2021年5月21日)

  分享兴业银行投资银行部产品资讯、业务动态,推荐债券、证券化、并购、权益投资和资本市场类等投行重点产品

  本 周 发 行 计 划

  近 期 项 目 推 介

  免责声明

  ① 本公众号发布信息,基于监管机构已准许或已公开披露的信息

  ② 利率区间均参考同一主体市场大致估值水平,最终以披露为准

  ③ 债券所涉及条款以最终在监管机构指定公告平台发布的信息为准

  ④ 本公众号所有内容不代表本机构观点,请各机构投资者充分识别相关风险

免责声明:中金网发布此信息目的在于传播更多信息,与本网站立场无关。中金网不保证该信息的准确性、真实性、完整性、有效性等。相关信息并未经过本网站证实,不构成任何投资建议,据此操作,风险自担。