EAF_CD
我公司秉承“规范、稳健;专业、共享”的企业精神在趋势交易和套利交易上积累了丰富的经验。我们把客户的利益放在首位,为客户营造舒适宽松的交易环境,提供客观及时的市场资讯。我们将以专业研究和真诚服务为客户在市场中不断发展壮大助上一臂之力。
四川
以下文章来源于无界反洗钱
,作者王静

.
和而不同,有无相生
2022年反洗钱反恐怖融资主要法律法规及典型案例,共分为八个主题。分别为:①三年行动计划;②受益所有人;③反有组织犯罪;④反电信网络诈骗;⑤客户尽职调查;⑥黑灰名单国家或地区;⑦有权机关查询和⑧典型案例。

作者: 王静 企查查科技有限公司业务顾问
主题一、三年行动计划
发文背景:
2022年1月26日,中国人民银行、公安部、国家监察委员会、最高人民法院、最高人民检察院、国家安全部、海关总署、国家税务总局、银保监会、证监会、国家外汇管理局联合印发了《打击治理洗钱违法犯罪三年行动计划(2022—2024年)》,决定于2022年1月至2024年12月在全国范围内开展打击治理洗钱违法犯罪三年行动。三年行动的牵头单位为中国人民银行和公安部。
主要任务:
(一)完善法律制度。推动反洗钱法修订工作;修订相关司法解释;完善数据统计方法;完善数据信息共享机制。
(二)强化协同配合。规范可疑交易情报线索移送管理;落实“一案双查”工作机制;加强情报线索研判和案件会商。
(三)提升实战效能。强化洗钱类型分析;加强反洗钱调查协查工作;提高移送线索质量。
(四)深化源头治理。增强反洗钱义务机构洗钱风险防控能力;加强问题通报和整改;建立“以案倒查”工作机制。
工作要求:
(一)提高政治站位;(二)加强组织领导;(三)落实工作责任;(四)加强宣传培训。
行动意义:
(一)打击治理洗钱违法犯罪是服务国家整体战略的需要。
(二)打击治理洗钱违法犯罪是在目前国际竞争局势下维护国家安全和国家利益的需要。
(三)打击治理洗钱违法犯罪是维护人民群众切身利益保障社会安全的迫切需求。
主题二、受益所有人
政策法规:
《中华人民共和国市场主体登记管理条例》、《中华人民共和国市场主体登记管理条例实施细则》
发文背景:
规范市场主体登记管理行为。
实施日期:
2022年3月1日
制度安排:
1、《中华人民共和国市场主体登记管理条例》第九条,市场主体的下列事项应当向登记机关办理备案,其中包含“公司、合伙企业等市场主体受益所有人相关信息。”
2、《中华人民共和国市场主体登记管理条例实施细则》(国家市场监督管理总局令第52号)第七条,市场主体应当按照类型依法备案下列事项,其中包含“公司、合伙企业等市场主体受益所有人相关信息。”
建议指引:
FATF建议24及其释义
发布背景:
FATF于2022年3月通过了建议24及其释义的修订案,以下从不同的“动作节点”对修订案的内容分别予以摘录。
动作节点:
1、收集
建议24修订案明确要求采取多管齐下的做法,即综合使用不同机制收集受益所有权信息,以确保及时向主管部门提供这些信息。
2、公司掌握并持有
各国应当要求公司掌握并持有充分、准确和最新的公司自身受益所有权信息,并及时向主管部门提供这些信息。
3、作为受益所有权登记的公共机关或运行机构所持有
各国应要求一个公共机关或运行机构持有受益所有权信息,或者拥有相应的替代机制,前提是该替代机制也能让主管部门高效获取充分、准确和最新的受益所有权信息。
4、主管部门获取
建议24修订案还规定,主管部门应及时获取信息,基于可核实的准确及最新信息,从而识别受益所有人。
5、确认
此外,各国还应当采取任何额外的补充措施,以确保能够确认公司的受益所有权。这些额外措施包括由受监管的金融机构和专业机构掌握的、或由监管机构或证券交易所持有的受益所有权信息。
6、评估
建议24的修订案要求各国遵循“风险为本”的方法并考虑国内法人的风险。各国需识别和应对法人引发的风险,不仅是在国内设立的法人,也包含在国外设立的、与国内有着充分联系的法人。
7、公共采购
此外,修正案还要求各国确保公共机关在公共采购过程中获取法人的受益所有权信息。
8、禁止
最后,(建议24的)修订案包括加强控制以防止滥用不记名股票和代持安排,包括禁止发行新的不记名股票和不记名认股权证、禁止将现有的不记名股票和不记名认股权证予以转换或流通,以及对代持安排提出更严格的透明度要求。
主题三、反有组织犯罪
发文背景:
《中华人民共和国反有组织犯罪法》,是预防和惩治黑社会性质组织、恶势力组织犯罪的专门立法。
定义:
有组织犯罪,是指《中华人民共和国刑法》第二百九十四条规定的组织、领导、参加黑社会性质组织犯罪,以及黑社会性质组织、恶势力组织实施的犯罪。
实施日期:
2022年5月1日
制度安排:
1、调查
发现与有组织犯罪有关的可疑交易活动的,有关主管部门(国务院反洗钱行政主管部门、其他有关部门、机构)可以依法进行调查,经调查不能排除洗钱嫌疑的,应当及时向公安机关报案。
公安机关、人民检察院、人民法院根据办理有组织犯罪案件的需要,可以全面
调查
涉嫌有组织犯罪的组织及其成员的财产状况。
2、查询
公安机关核查有组织犯罪线索,经县级以上公安机关负责人批准,可以查询嫌疑人员的存款、汇款、债券、股票、基金份额等财产信息。
公安机关、人民检察院、人民法院可以依照《中华人民共和国刑事诉讼法》的规定查询、冻结犯罪嫌疑人、被告人的存款、汇款、债券、股票、基金份额等财产。有关单位和个人应当配合。
公安机关可以向反洗钱行政主管部门
查询
与有组织犯罪相关的信息数据,提请协查与有组织犯罪相关的可疑交易活动,反洗钱行政主管部门应当予以配合并及时回复。
3、止付、冻结
公安机关核查黑社会性质组织犯罪线索,发现涉案财产有灭失、转移的紧急风险的,经设区的市级以上公安机关负责人批准,可以对有关涉案财产采取紧急止付或者临时冻结、临时扣押的紧急措施,期限不得超过四十八小时。期限届满或者适用紧急措施的情形消失的,应当立即解除紧急措施。
金融机构等相关单位未依照本法第二十七条规定协助公安机关采取
紧急止付
、
临时冻结
措施的,由公安机关责令改正;拒不改正的,由公安机关处五万元以上二十万元以下罚款,并对直接负责的主管人员和其他直接责任人员处五万元以下罚款;情节严重的,公安机关可以建议有关主管部门对直接负责的主管人员和其他直接责任人员依法给予处分。
4、查封、扣押
办理有组织犯罪案件中发现的可用以证明犯罪嫌疑人、被告人有罪或者无罪的各种财物、文件,应当依法查封、扣押。
查封、扣押、冻结、处置涉案财物,应当严格依照法定条件和程序进行,依法保护公民和组织的合法财产权益,严格区分违法所得与合法财产、本人财产与其家属的财产,减少对企业正常经营活动的不利影响。不得查封、扣押、冻结与案件无关的财物。经查明确实与案件无关的财物,应当在三日以内解除查封、扣押、冻结,予以退还。对被害人的合法财产,应当及时返还。
查封、扣押、冻结涉案财物,应当为犯罪嫌疑人、被告人及其扶养的家属保留必需的生活费用和物品。
利害关系人对查封、扣押、冻结、处置涉案财物提出异议的,公安机关、人民检察院、人民法院应当及时予以核实,听取其意见,依法作出处理。
.
主题四、反电信网络诈骗
发文背景:
《中华人民共和国反电信网络诈骗法》,旨在预防、遏制和惩治电信网络诈骗活动。
定义:
本法所称电信网络诈骗,是指以非法占有为目的,利用电信网络技术手段,通过远程、非接触等方式,诈骗公私财物的行为。
实施日期:
2022年12月1日
制度安排:
1、强化尽职调查
从更广的“客户”范围出发,《反电信网络诈骗法》基于电信网络诈骗客户群体的特征,强调了尽职调查的对象范围。尤其对异常账户和存在可疑交易的客户,需采取核实交易情况、重新核验身份、延迟支付结算、限制或者中止有关业务等必要的防范措施。
2、可疑交易监测与报告
在由中国人民银行统筹建立跨机构监测系统的基础之上,是否以更宽的数据视角,从“个性特征”中快速提取“共性特征”,并反哺到金融机构的交易监测以及高风险客户后续管理,让可疑交易监测走得更“快”,仍依赖于统筹管理下的进一步实践应用。
同时,《反电信网络诈骗法》第十八条和第十九条,规定了银行业金融机构、非银行支付机构应完善互联网协议地址、网卡地址、支付受理终端、设备位置、直接提供商品或者服务的商户名称、收付款客户名称及账号等信息。这一规定对可疑交易监测节点上报信息的准确性提出了更高的要求,也侧面推动了针对电信网络诈骗的可疑交易监测将走得更“准”。
3、高风险客户管控
《反电信网络诈骗法》第十六条规定,对经识别存在异常开户情形的,银行业金融机构、非银行支付机构有权加强核查或者拒绝开户。因此,针对疑似电信网络诈骗的高风险客户,从单一机构视角出发,不论是在客户准入节点、还是存量客户的业务管理阶段,“拒绝提供产品和服务”将成为银行业金融机构和非银行支付机构的一项法定职责。
主题五、客户尽职调查
发文背景:
《金融机构客户尽职调查和客户身份资料及交易记录保存管理办法》(〔2022〕1号令),旨在规范金融机构客户尽职调查、客户身份资料及交易记录保存行为。
实施日期:
暂缓施行
制度安排:
《金融机构客户尽职调查和客户身份资料及交易记录保存管理办法》第二章第一节<客户尽职调查一般规定>,共计27项政策条款。从具体的动作步骤来看,包含识别、核实、登记、留存、审查与获取等措施。从不同风险特征的客户出发,需要进行识别、核实、登记与留存的信息范围并不相同。
即,根据客户风险状况不同,采取不同程度的尽职调查。比如低风险客户,基础身份信息识别和留存结果的完整性、合规性、准确性仍是回溯检查的重点;而中、高风险客户,对基础身份以外的信息获取是重点。
比如《金融机构客户尽职调查和客户身份资料及交易记录保存管理办法》第七条中针对洗钱风险较高的客户,需要了解客户的资金来源和用途。再比如第二十八条,客户交易出现异常时,应审核原留存的客户身份信息,确认所提供的服务符合对客户风险状况、资金来源等的认识。
主题六、黑灰名单国家或地区
2022年10月21日,FATF发布了更新后的《高风险和应加强监控的司法管辖区》名单。高风险司法管辖区即
黑名单
“,包括朝鲜、伊朗和缅甸共3个司法管辖区。其中,缅甸是本次新增至黑名单的国家。应加强监控的司法管辖区,即通常业务理解中的”
灰名单
,共计23个司法管辖区。名单所列国家或地区如下表:

主题七、有权机关查询
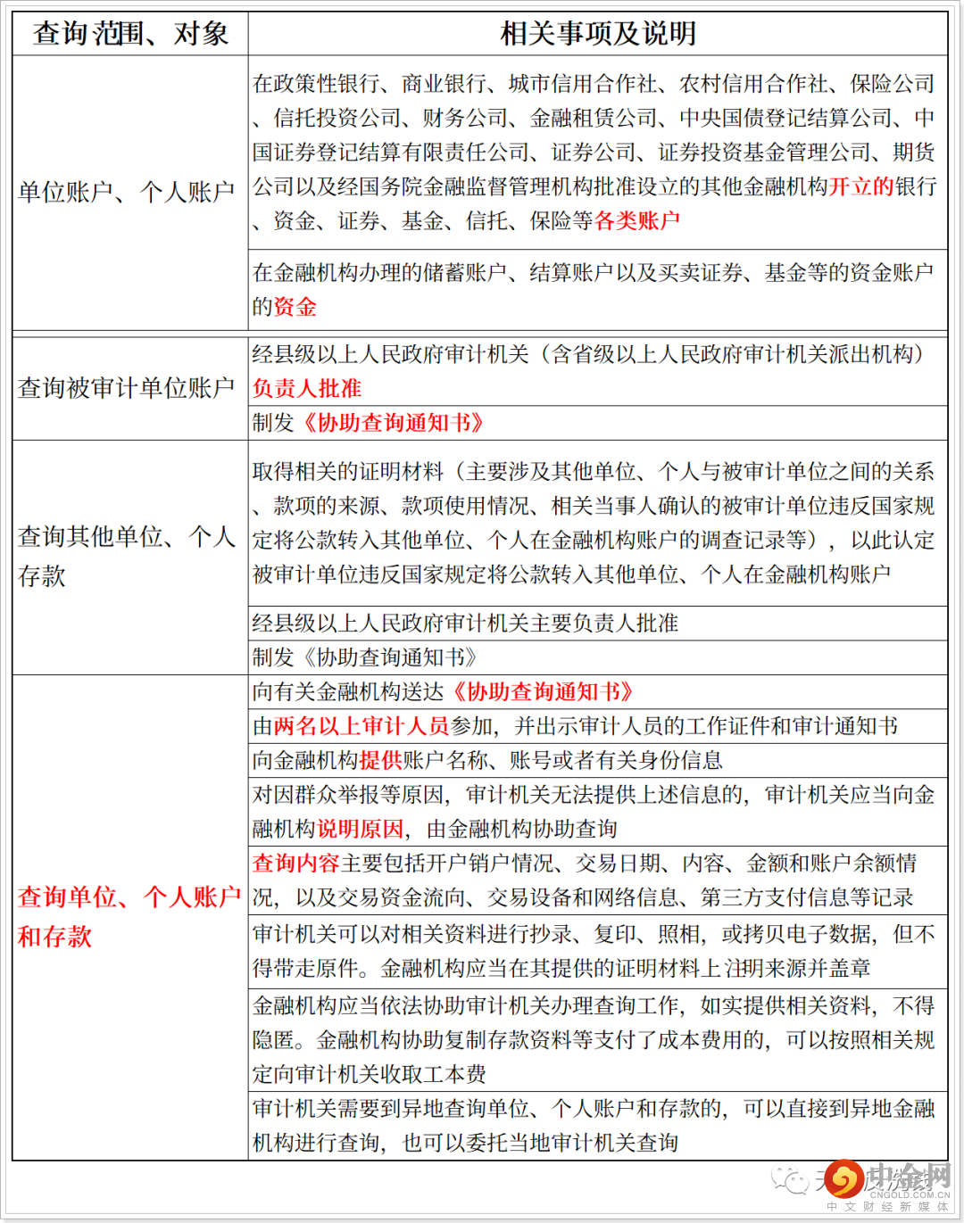
2022年1月24日,审计署、人民银行、银保监会和证监会发布《关于审计机关查询单位和个人在金融机构账户和存款有关问题的通知》。明确了审计机关查询被审计单位在金融机构的账户和有关单位、个人在金融机构的存款工作。要点摘录如下表:

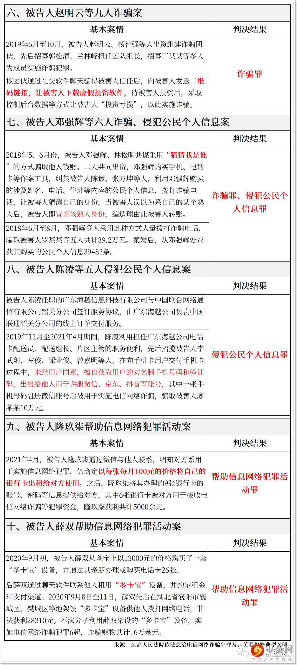
主题八、典型案例
2022年9月6日,最高人民法院通过其官网发布《依法惩治电信网络诈骗犯罪及其关联犯罪典型案例》,共十个案例;2022年4月12日、12月13日,最高人民检察院通过其官网发布两批、共八起特大跨境电信网络诈骗犯罪案件;2022年11月3日,最高人民检察院发布五件检察机关惩治洗钱犯罪典型案例。


第一批5起特大跨境电信网络诈骗犯罪案(2022/4/12发布)
1.浙江“12.30”电信网络诈骗案
2020年12月,公安机关初步查明,该诈骗集团在境外搭建虚假投资平台对我国公民实施诈骗。现已抓获诈骗窝点及关联犯罪人员400余名,涉案金额人民币1.5亿余元。
2.福建“4.09”电信网络诈骗案
2021年4月,公安机关初步查明,该诈骗集团先后在东南亚一些国家设置窝点,对我国公民实施虚假投资理财、刷单等电信网络诈骗。现已抓获诈骗窝点及关联犯罪人员80余名,涉案金额人民币6000万余元。
3.河南“6.20”电信网络诈骗案
2021年6月,公安机关初步查明,2019年2月至2021年7月,该诈骗集团先后在缅北地区多处设置窝点对我国公民实施电信网络诈骗。现已抓获诈骗窝点及关联犯罪人员100余名,涉案金额人民币1.2亿余元。
4.湖南“8.07”电信网络诈骗案
2021年8月,公安机关初步查明,该诈骗集团多次组织人员偷渡到境外从事诈骗活动,并在境外搭建虚假投资平台对我国公民实施诈骗;该贩卡团伙长期组织境内人员非法买卖银行卡。现已抓获诈骗窝点、贩卡团伙人员70余名,涉案金额人民币3000万余元。
5.重庆“6.15”电信网络诈骗案
2021年6月,公安机关初步查明,该诈骗集团先后在缅甸等地,通过设立虚假投资交易平台对我国公民实施诈骗。现已抓获诈骗窝点及关联犯罪人员100余名,涉案金额人民币1.2亿余元。
第二批3起特大跨境电信网络诈骗案件(2022/12/13发布)
6、浙江桐乡“3·03”电信网络诈骗案
2021年7月,公安机关初步查明,该犯罪集团在境外商业园区设立虚假公司,组织人员偷渡到境外从事诈骗活动,通过在境外搭建的虚假网络投资平台对我国公民实施诈骗。
7、湖北咸宁“3·03”电信网络诈骗案
2021年4月,公安机关顺线追查,发现一个通过冒充金融公司客服实施电信网络诈骗的犯罪集团,初步查明作案800余起。该诈骗集团与境外“地下钱庄”长期勾连,形成“境内引流推广一境外实施诈骗一地下钱庄运作一赃款回流境内”的犯罪链条。
8、四川南充“4·01”电信网络诈骗案
2021年2月,经查,这些犯罪团伙从国内招募人员赴境外从事诈骗活动,利用虚假投资App,通过网络交友、诱导投资等方式对国内公民实施诈骗。
来源:最高人民检察院网上发布厅
背景:
2022年11月3日,最高人民检察院发布5
惩治洗钱犯罪典型案例
。其中,他洗钱案件4件,自洗钱案件1件。
案件1:黄某洗钱案
2018年12月至2019年1月间,黄某为掩饰、隐瞒朱某成非法集资犯罪所得,帮助朱某成联系境外洗钱人员,并将上游犯罪人员账户资金分散并层层转移,以“对敲”方式转移资金。2020年1月,黄某应朱某成的要求,代为出售朱某成用非法集资款购买的汽车并帮助朱某成等3人偷渡至境外。
2020年12月30日,无锡市滨湖区人民法院以洗钱罪判处黄某有期徒刑五年六个月,并处罚金三百万元;以偷越国境罪判处黄某有期徒刑六个月,并处罚金五万元,数罪并罚,决定执行有期徒刑五年九个月,并处罚金三百零五万元。黄某未上诉,判决已生效。
案件2:丁某环、朱某洗钱,鹿某掩饰、隐瞒犯罪所得收益案
2016年10月,上游犯罪人白某青为隐匿资产,指使丁某环、朱某虚假出售以其儿子名义持有的众某公司股权。丁某环请朋友鹿某以虚假收购股权的方式帮助代持众某公司股权,并承诺支付鹿某5万元好处费。为制造鹿某出资收购股权假象,丁某环、朱某将白某青提供的现金200万元存入鹿某账户,再由鹿某转至白某青控制的账户,伪造虚假交易资金记录。
经过一审、二审,2021年1月15日,北京市第二中级人民法院作出二审判决,以洗钱罪判处丁某环有期徒刑六年,并处罚金三百五十万元,与其所犯职务侵占罪、非国家工作人员受贿罪数罪并罚,决定执行有期徒刑十一年六个月,并处没收财产五十万元,罚金三百五十万元。以洗钱罪判处朱某有期徒刑六年,并处罚金三百五十万元,与其所犯职务侵占罪、非国家工作人员受贿罪、诈骗罪数罪并罚,决定执行有期徒刑十五年,并处没收财产五十万元,罚金三百五十四万元。以掩饰、隐瞒犯罪所得收益罪判处鹿某有期徒刑二年六个月,并处罚金一万元。判决已生效。
案件3:李某华洗钱案
在上游犯罪人员李某被刑事拘留后,李某华为掩饰上述保管的黑社会性质组织犯罪所得及其收益的来源和性质,于2019年5月25日要求他人提供银行账户供其使用,并分别于5月27日、28日从鑫某牧业公司对公账户分多笔转出340万元至他人银行账户。6月21日、24日,李某华又从兴某牧业公司对公账户分多笔转出400万元至他人银行账户。上述740万元转至他人账户后,李某华将其中的141万余元用于支付李某所办工厂工人工资、水电费、税费、贷款等,剩余598万余元由他人取现后交至其手中,李某华予以隐匿。
2021年5月26日,江西省宁都县人民法院以洗钱罪判处李某华有期徒刑五年,并处罚金六十万元。宣判后,李某华提出上诉。同年8月27日,江西省赣州市中级人民法院裁定驳回上诉,维持原判。
案件4:马某益受贿、洗钱案
2004年上半年,马某益使用本人的银行账户接收上游犯罪人员马某军给予的本金及收益共计109万元,后马某益将此款用于经营活动。2015年8月,马某军收受赵某贿赂的8万美元现金后,马某益直接接收了马某军交予的8万元美元现金,后分16次将上述现金存入本人银行账户并用于投资理财产品。马某益除为马某军洗钱外,还与马某军共同受贿。
2020年12月22日,黑龙江省大箐山县人民法院以受贿罪判处马某益有期徒刑十年,并处罚金五十万元;以洗钱罪判处马某益有期徒刑二年,并处罚金十万元;数罪并罚,决定执行有期徒刑十年六个月,并处罚金六十万元。马某益未上诉,判决已生效。
案件5:冯某才等人贩卖毒品、洗钱案
2021年3月至4月,冯某才三次贩卖海洛因共计15.36克,收取缠某超毒赃共计12350元。冯某才每次收取缠某超等人的毒赃后,通过微信转账将大部分或者全部毒赃转给其姐姐冯某,三次转账金额合计8850元。
2021年10月13日,新疆维吾尔自治区伊宁县人民法院以贩卖毒品罪判处冯某才有期徒刑九年,并处罚金五千元;以洗钱罪判处冯某才有期徒刑六个月,并处罚金一千元;数罪并罚,决定执行有期徒刑九年,并处罚金六千元。冯某才未上诉,判决已生效。
来源:最高人民检察院网上发布厅
参考与注释:
1.中国人民银行、公安部等11部门联合开展打击治理洗钱违法犯罪三年行动.http://www.pbc.gov.cn/goutongjiaoliu/113456/113469/4458995/index.html
2.《中华人民共和国市场主体登记管理条例》.国家法律法规数据库https://flk.npc.gov.cn/detail2.html?ZmY4MDgxODE3YjYzYjY3OTAxN2I3YjIwODU5NTM2MDc%3D
3.《中华人民共和国市场主体登记管理条例实施细则》.国家市场监督管理总局信用监督管理司https://www.samr.gov.cn/xyjgs/zcfg/202204/t20220418_341345.html
4.《建议24修订案的公开声明》https://www.fatf-gafi.org/publications/fatfrecommendations/documents/r24-statement-march-2022.html
5.《反有组织犯罪法》.国家法律法规数据库https://flk.npc.gov.cn/detail2.html?ZmY4MDgxODE3ZGVhOWMxODAxN2RlYjZlZTM2NTAxMjg%3D
6.《反电信网络诈骗法》.国家法律法规数据库https://flk.npc.gov.cn/detail2.html?ZmY4MDgxODE4MmNmNWMyMjAxODJmZDU0NDAxMDIzZDY%3D
7.
中国人民银行、银保监会、证监会联合发布《金融机构客户尽职调查和客户身份资料及交易记录保存管理办法》
http://www.pbc.gov.cn/goutongjiaoliu/113456/113469/4460330/index.html
8.FATF黑名单司法管辖区_https://www.fatf-gafi.org/publications/high-risk-and-other-monitored-jurisdictions/documents/call-for-action-october-2022.html
FATF应加强监控的司法管辖区_https://www.fatf-gafi.org/publications/high-risk-and-other-monitored-jurisdictions/documents/increased-monitoring-october-2022.html
9.审计署 人民银行 银保监会 证监会关于审计机关查询单位和个人在金融机构账户和存款有关问题的通知.https://www.audit.gov.cn/n11/n10165075/n10165161/c10221914/content.html
10.最高检公安部联合挂牌督办第二批3起特大跨境电信网络诈骗犯罪案件.https://www.spp.gov.cn/zdgz/202212/t20221213_595451.shtml
11.
最高人民检察院、公安部联合挂牌督办5起特大跨境电信网络诈骗犯罪案件.
https://www.spp.gov.cn/xwfbh/wsfbt/202204/t20220412_553759.shtml#1
12.
最
高人民法院依法惩治电信网络诈骗犯罪及其关联犯罪典型案例.
https://www.court.gov.cn/zixun-xiangqing-371131.html
13.检察机关惩治洗钱犯罪典型案例https://www.spp.gov.cn/xwfbh/wsfbt/202211/t20221103_591486.shtml#2


