收藏本站 网站导航 开放平台 Sunday, April 19, 2026 星期日
  • 微信

12.2AMMARKETS分析报告(美联储加息预期降温,非农继续考验美指)

来源 外汇天眼 12-02 11:12
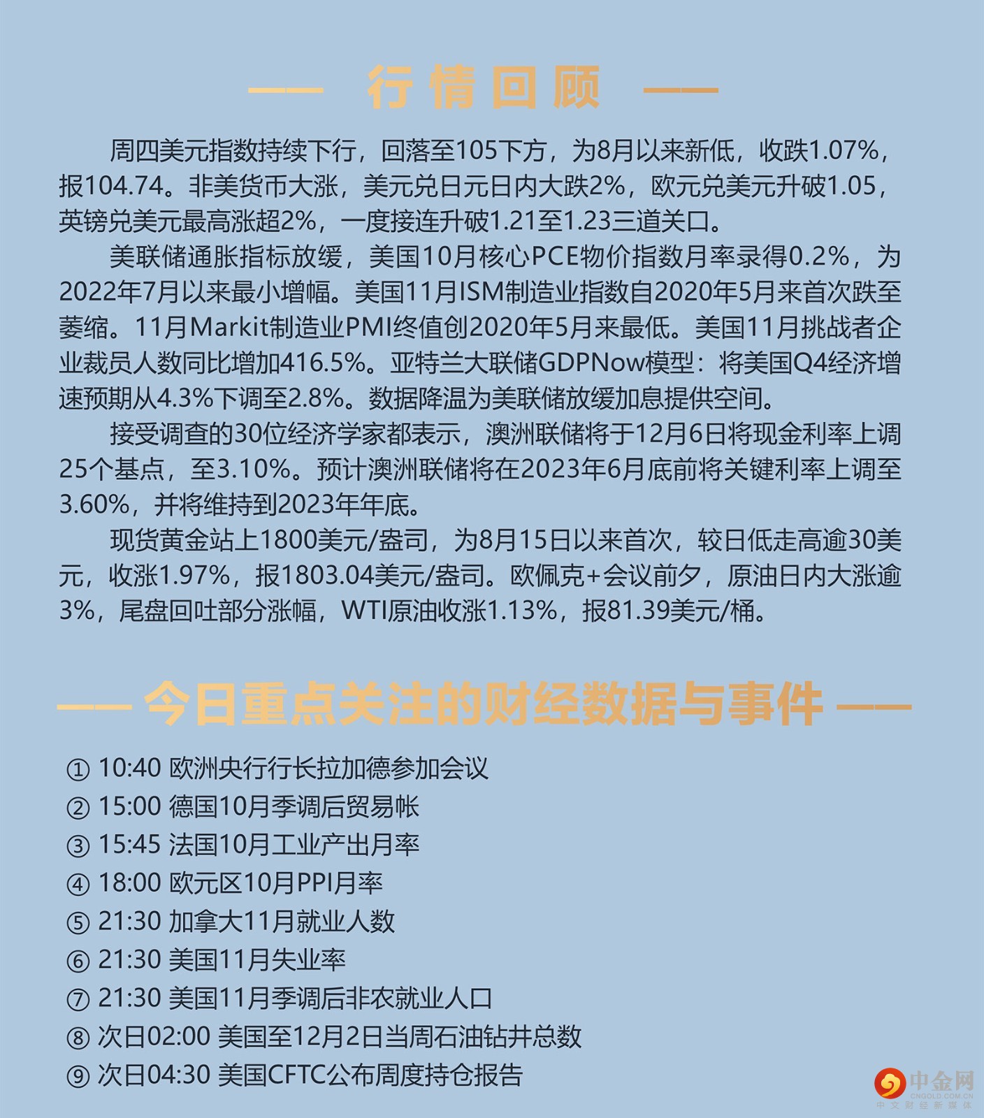
周四美元指数持续下行,回落至105下方,为8月以来新低,收跌1.07%,报104.74。非美货币大涨,美元兑日元日内大跌2%,欧元兑美元升破1.05,英镑兑美元最高涨超2%,一度接连升破1.21至1.23三道关口。 美联储通胀指标放缓,美国10月核心PCE物价指数月率录得0.2%,为2022年7月以来最小增幅。美国11月ISM制造业指数自2020年5月来首次跌至萎缩。11月Markit制造业PMI终值创2020年5月来最低。美国11月挑战者企业裁员人数同比增加416.5%。亚特兰大联储GDPNow模型:将美国Q4经济增速预期从4.3%下调至2.8%。数据降温为美联储放缓加息提供空间。 接受调查的30位经济学家都表示,澳洲联储将于12月6日将现金利率上调25个基点,至3.10%。预计澳洲联储将在2023年6月底前将关键利率上调至3.60%,并将维持到2023年年底。 现货黄金站上1800美元/盎司,为8月15日以来首次,较日低走高逾30美元,收涨1.97%,报1803.04美元/盎司。欧佩克+会议前夕,原油日内大涨逾3%,尾盘回吐部分涨幅,WTI原油收涨1.13%,报81.39美元/桶。
AMMARKETS汇评
免责声明:中金网发布此信息目的在于传播更多信息,与本网站立场无关。中金网不保证该信息的准确性、真实性、完整性、有效性等。相关信息并未经过本网站证实,不构成任何投资建议,据此操作,风险自担。