以下文章来源于华泰期货研究院,作者能化组

核心事件
自2021年第二季度开始,伴随着美国气价的强势上涨,美国页岩气产量明显提升。2021年第四季度以来,在美国国内用能需求提升、LNG出口需求旺盛和国际油气价格强势上涨的带动下,美国页岩气产量继续攀升,带动美国天然气产量已在今年5月份回升至2019年冬季(新冠疫情爆发前)的水平。近期,美国天然气产量仍在以较快的速度攀升,并已刷新历史最高值记录。
核心观点
■市场分析
美国页岩革命成功后,页岩气产量迅速攀升,在美国天然气总产量中的占比已达到65.58%。由于资源禀赋的限制,美国页岩气产量的保持和提升需要生产商持续进行资本投入用以钻探新井。目前中小型生产商是美国页岩气生产的中坚力量,因此,其勘探开发和扩大生产的意愿和能力很大程度上决定了美国国内天然气产量的变动。
我们从中小型页岩气生产商面临的产业政策、货币政策、国内外市场需求和自身生产能力五个角度出发,对今年秋冬季美国国内页岩气的增产空间进行了探讨。
综合来看,在国内政策方面,虽然美国政府对油气行业的高压政策和货币紧缩政策对页岩气厂商的影响不会在短期内即刻显现,但预期将在中期对其经营形成持续的压力,或将限制其勘探开发和生产活动。在国内外需求方面,今年8-12月份,美国国内天然气需求的同比增速将不再保持,LNG的国际需求将成为支撑页岩气厂商增产的唯一动力,但支撑力度较为有限。
在生产商经营方面,虽然今年第二季度中小型页岩气生产商的盈利状况持续好转,但偿还债务和回报股东仍在占用大量的资金,可供用以勘探开发和扩大生产的资金继续被大幅挤占,增产能力持续受到限制。因此,我们预计,今年秋冬季美国页岩气的增产空间较为有限。
■策略
预期美国国内天然气价格在今年秋冬季仍将徘徊在高位,但包括产量增加、美联储加息等在内的诸多因素正在加剧美国天然气市场的波动性,短期建议以中性偏多对待为主,并对价格波动保持观望
■风险
经济增速预期放缓,美联储加息进程加快,化石燃料新税收政策,冬季气温走势难料
▌ 美国天然气产量提升较为依赖中小型页岩气生产商勘探开发力度
1.1页岩气生产表现直接决定美国天然气产量变动
美国页岩革命成功后,页岩气逐渐成为美国常规陆地资源渐趋枯竭后重要的接续资源。美国能源信息署(EIA)的数据显示,截至2020年底,美国本土48州页岩气的储量为317.76万亿立方英尺,占美国天然气已探明储量的70.68%。
页岩气产量的快速攀升极大提升了美国国内的天然气产量,2012-2021年,美国本土天然气产量的年均复合增速已由2002-2011年的1.55%提升至3.91%。截至2021年底,美国天然气产量达41.48万亿立方英尺,较2002年提升73.27%。在此期间,美国页岩气产量在其天然气总产量中的占比也由2011年的34.17%提升至2021年的65.58%。可以说,在目前美国天然气的生产结构中,页岩气的生产表现直接决定了美国天然气产量的变动。

1.2产量提升需要生产商持续进行勘探开发
虽然近年来,随着页岩油气开采技术的进步,美国页岩气单井在投产后短期内的产量有较大幅度提升,但仍难以摆脱单井产量衰竭速度快的限制。根据EIA提供的数据和公式,我们从美国各主要页岩油气产区中挑选了专注于页岩气生产、产量较大且衰减速率接近于产区平均水平的地区,计算了其自开发后的逐月产量。
从结果来看,美国页岩气单井产量在开采一年内衰减50%-70%,开采第二年再衰减40%-60%,此后进入低产期,单井可采量在开始开采后的5-10年即被采完。因此,持续不断的进行勘探开发,对于美国页岩气保持并提升产量显得尤为关键。

1.3中小型生产商是推动美国本土增产的主要力量
美国页岩气富集区与页岩油富集区既有重叠也有区别。从目前的产量规模来看,位于美国西南部地区的Permian盆地和TX-LA-MS Salt盆地是目前美国页岩气和页岩油产量均较大的地区,位于东北部的Appalachian Basin是目前美国页岩气产量最大的地区,页岩油产量较低,而位于西北部的Bakken和Niobrara-Codell地区则是对美国页岩油生产更为重要的地区。
根据美国独立石油协会(IPAA)的统计,美国约有9000家油气生产商。从生产商类型来看,目前国际油气巨头在美国本土产量占比较低,且生产活跃度有渐趋下滑的趋势。而由于美国油气行业上游领域较为开放,吸引了大量本土中小生产商进入,他们虽然在经营体量方面远逊于国际油气公司,但专一聚焦于油气勘探开发和生产,集体构成了美国页岩气生产的中坚力量。
资源分布的特性加之资金规模的限制使得美国中小型油气生产商虽有油气生产并重的公司,但也存在大量单一侧重页岩油或页岩气生产的公司,同时,与国际油气巨头相比,美国本土中小型油气厂商的生产经营活动更容易受到市场环境的影响,对于市场变化的灵敏度更高,这就使得不同生产结构的生产商对于油气市场不同变化的反映既存在一致性也具有差异性,并不能简单的将页岩油气生产商聚合在一起笼统探讨。
因此,我们将聚焦于影响页岩气生产的因素,对中小型生产商勘探开发以及扩大生产的意愿和能力进行探讨,进而探究今年秋冬季美国页岩气的增产空间。

▌ 国内政策:页岩气生产商的经营正在受到国内能源转型和高压政策的挑战
2.1天然气的发展空间正在遭受可再生能源的挤压
过去十余年,天然气作为相对清洁的化石能源,其“过渡能源”的作用在美国能源转型进程中发挥的十分明显,消费量在当年一次能源消费量中的占比逐年稳步提升,2021年已达到32.2%,较2011年上升6.44个百分点。但与此同时,为增强本国能源战略安全和解决环境问题,美国加快了发展可再生能源的步伐,其中以风能和太阳能的发展势头最为迅猛,带动可再生能源消费量的占比在2021年提升至12.49%,较2011年上升4.01个百分点,这已经开始对天然气的发展空间造成一定的挤占。

2.2拜登政府气候政策或抑制页岩气厂商的生产活动
2021年1月,拜登就任第59届美国政府。拜登政府一反特朗普时期复兴化石能源的政策导向,着力应对气候变化以及推动能源转型。拜登政府的能源政策围绕不迟于2050年实现100%清洁能源经济和净零排放、重回巴黎气候协定、创造良好的工作机会和建设现代化的基础设施四项核心任务,推出了一揽子举措,其中多项内容旨在限制油气行业的发展。
2022年8月12日,美国国会参议院通过了《降低通胀法案》,其中在气候投资方面的资金规模达3690亿美元,重点集中在太阳能、风能、电池和热泵领域,这势必将持续给包括天然气在内的传统化石能源行业带来冲击。此外,由于中小型独立生产商并没有额外的资金可用于碳捕获和可再生能源领域的投资,并不能如国际油气巨头一样从中享受相关的政策福利。而法案中一系列针对化石燃料新的税收加码,则将会进一步增加其开采成本,最终可能会抑制其勘探开发和生产活动。

▌ 货币政策:紧缩的货币政策或在中期下压美国气价,进而抑制页岩气厂商生产
历史趋势表明,美国页岩气厂商的生产活动与美国天然气价格的变动紧密相关。自2021年底开始,美国政府开始实施紧缩的货币政策,先后开启了新一轮缩表和加息周期,主要目的是降低美国国内不断高涨的通货膨胀率,其中打压包括原油和天然气在内的过快增长的能源价格成为重要目标之一。
2022年以来,在美国国内天然气市场和国际LNG市场供需格局均偏紧的支撑下,美国气价以涨为主,缩债与加息对美国天然气价格的影响尚不明显。但从美联储历次缩债与加息的历史来看,美国天然气价格均出现了不同程度的下行。因此,此轮货币紧缩政策或仍将会在中期给美国气价造成一定的压力,进而会抑制美国页岩气厂商的生产活动。
3.1页岩气厂商生产活动与HH期价变动紧密相关
自美国页岩革命成功后至今,HH期货价格经历了三轮较为明显的震荡,在此期间,虽然天然气勘探开发活动对价格变动的灵敏程度不如原油,但基本与HH期价的变动趋势相近。而从产量来看,虽然在此期间,美国页岩气产量整体呈上升趋势,但在气价大涨或大跌期间,产量的增速也随之出现明显的上升或放缓,只是变动时间滞后于气价开始变动的时间,说明美国页岩气生产商的生产活动与美国天然气价格的变动具有较强的相关性。


3.2美联储缩表对HH期价造成较持久的下行压力
2021年11月,美联储启动十年来的第二次缩表计划,宣布将从2021年11月晚些时候起逐月减少150亿美元资产购买规模,并视情况调整购债速度。2022年6月,美联储进一步宣布,将从2022年6月1日起,每月减持475亿美元的美国国债和抵押贷款支持证券(MBS),并在三个月内逐步提高缩表上限至每月950亿美元。本次缩表的目标是,到2025年中期,将美联储的资产规模由目前的近9万亿美元缩小至5.9万亿美元。
自1990年HH期货合约上市以来,市场共经历了美联储的两次缩表周期,HH期价在缩表期间和缩表结束后的一段时期内均出现了不同程度的下跌。可以说,美联储的缩表对美国天然气价格造成了较为明显且持久的下行压力。

3.3美联储加息对HH期价有一定的压制作用
2022年3月,美联储正式开启新一轮加息周期,宣布加息25个基点。2022年5月、6月和7月,美联储接连加息50个基点、75个基点和75个基点,加息进程大幅加快,联邦基金利率的目标区间已由加息周期开启前的0%-0.25%上调至2.25%-2.5%。
自HH期货合约上市以来,市场共经历了美联储的四轮加息周期。在这四次加息周期内,HH期价均出现了不同程度的下降。可以说,美联储的加息对美国天然气价格的抑制作用也较为明显。

▌ 国内需求:秋冬季天然气消费增速或将不再保持,对本土产量的支撑作用将大幅减弱
今年1-7月份,在一季度经济持续复苏、德克萨斯州春季高温以及夏季酷热的带动下,美国天然气消费量明显提升,达到880.5亿立方英尺/日,较2021年同期提升4.07%,并较2019年同期(新冠疫情爆发前)水平提升2.18%。其中,商业、工业和电力部门增长最为明显,这成为带动美国天然气产量提升的主要内部因素。
但进入8-12月份,鉴于美国国内经济增速的放缓预期和目前高企的气价或将迫使电厂再度转向煤炭,工业、商业和电力部门较高的同比增速或将不能保持。如遇冷冬天气,来自居民和商业部门的采暖需求或将被带动,但由于此部分的消费量在美国整体天然气消费量中的占比较低,预期美国国内需求对本土产量的支撑作用将大幅减弱。
4.1经济增速放缓将拖累工业和商业部门用气量的提升
今年第一季度,美国经济延续自2021年中以来的复苏势头。虽然期间受到了新冠变异毒株奥密克戎蔓延导致确诊病例再度激增的影响,但GDP季度同比增速仍达到了3.53%,这极大提升了工业和商业部门的用气需求。1-3月份,美国工业部门的天然气消费量为252.4亿立方英尺/日,较2021年同期上升6.01%,已与2019年同期(新冠疫情爆发前)水平相当;商业部门的天然气消费量为156.5亿立方英尺/日,较2021年同期上升4.67%。
但自第二季度以来,美国持续攀升的通货膨胀率进一步挤压居民的消费能力,而美联储的货币紧缩政策对私人投资产生了明显的抑制,加之随着疫情期间出台的财政纾困措施逐步到期,美国政府消费支出投资总额持续缩减,美国经济复苏势头明显减缓。第二季度,美国经济GDP季度同比增速骤降至1.62%,工业和商业部门消费量的同比增速也随之放缓。4-7月份,工业部门的天然气消费量为216.9亿立方英尺/日,较2021年同期上升1.27%;商业部门的天然气消费量为60.2亿立方英尺/日,较2021年同期上升3.53%。
虽然7月份美国国内通胀率的回落降低了美联储在9月份加息75个基点的激进加息预期,但美国仍将持续提升利率水平,用以压制通胀,经济增速势必将减缓。国际货币基金组织(IMF)已在7月份公布的《世界经济展望》中大幅下调了2022年美国经济的增速,由4月份的3.7%下调至2.3%。因此,今年8-12月份,美国商业和工业部门的天然气消费量也将受到拖累,势必将不再保持如今年前7个月的同比增速。

4.2气价高企或将迫使电力部门再度上演“气转煤”
近年来,随着美国能源转型进程的推进,在其电力结构中,气电的占比正在逐年稳步提升。但在2021年,这一进程受到搅扰。由于美国天然气价格自2021年第二、三季度出现明显上涨,煤电在成本端的优势较气电更为突出,美国燃煤发电量出现大幅反弹,较2020年提升15.95%,在整体发电量中的占比也由2020年的26.81%提升至30.41%;而燃气发电量则较2020年下降4.84%,占比也由2020年的37.42%降至34.84%。
从今年1-7月份的情况来看,“气转煤”的趋势得到一定的遏制。燃煤发电量已较2021年同期下降4.27%,在整体发电量中的占比也由2021年同期的23.34%回落至21.44%。燃气发电量则较2021年同期上升4.67%,占比为36.17%,与2021年同期水平相当,这使得气电成为提升美国天然气需求的主要部门。1-7月份,电力部门对天然气的需求达313.9亿立方英尺/日,较2021年同期提升5.64%,
但在今年8-12月份,电力部门对天然气需求较高的同比增速或将不再保持,对美国本土天然气的需求拉动将较1-7月份明显减弱。一是从整体用电需求来看,今年1-7月份,美国国内发电量较2021年同期提升4.21%。但进入8-12月份,美国经济增速放缓已是大概率事件,整体发电量的同比增速势必将出现回落。二是从内部结构来看,由于目前气价高企,燃气的发电成本已急速上涨,对于电厂而言,燃煤的成本优势越发凸显,电力部门或将再度上演“气转煤”。


4.3如遇冷冬天气,采暖需求或对生产提供一定支撑
最近几年,北半球极端天气频发,加大了冬季气温的不可预测性。2020-2021年的采暖季,北半球集体经历了突如其来的寒冬,美国多地更是出现了罕见的暴雪、冰冻等灾害性天气。而在2021-2022年的采暖季,北半球整体气温相对平稳,冷冬天气的普遍预期并未兑现。2022-2023年采暖季,如北半球遭遇低温严寒侵袭,或将提升美国本土居民和一部分商业部门的需求量。
同时,自2021年年初开始,美国储气库水平始终偏低。目前本轮注气期已过大半,但从近期的注气量来看,情况不容乐观,截至今年8月5日,美国天然气储气库库存水平较五年均值水平低11.91%。根据EIA的预测数据,在今年10月底本轮注气期结束时,美国储气库的库存水平将较五年均值水平低6%。较低的库存水平已经降低了美国对冬季供应的保障和调节能力,如再遭遇冷冬天气的侵袭,美国将更加依赖于上游的生产。

▌ LNG出口:将在长期支撑生产,但秋冬季力度有限
5.1持续提升LNG出口量已成为美国输出世界影响力的重要手段
近年来,随着美国本土页岩气产量的持续攀升,自2016年开始,美国实现了出口LNG,且出口量迅速攀升,2021年美国已成为仅次于澳大利亚的LNG第二大出口国。而随着美产LNG在国际市场中份额的提升,美元作为世界货币的地位得到进一步维护。同时,随着与HH价格挂钩的LNG长协不断增加,美国对全球天然气价格的控制力也在增强。未来,美国仍将会将LNG出口贸易作为其向世界输出影响力的重要手段之一,这将使得LNG出口成为支撑美国页岩气生产的长期动力。
5.2欧亚需求将支撑秋冬季生产,但力度有限
自2021年冬季以来,“亚马尔-欧洲”管道波兰至德国段持续反输。同时,自今年开始,在俄乌冲突的影响下,俄罗斯对欧洲地区管道气的输送量普遍出现不同程度的下降,这极大提升了欧洲地区对LNG的进口需求。而包括卡塔尔、澳大利亚在内的主要LNG出口国货源多以长协形式被亚洲买家提前锁定,可及时出口至欧洲地区的货源有限,这就使得美产LNG成为这一时期欧洲地区最主要的补充货源。受此带动,今年1-5月份,美国LNG出口量高达113.6亿立方英尺/日;6-7月份,虽然受Freeport出口终端爆炸事故的影响,美国LNG出口量回落至99.5亿立方英尺/日,但仍处于历史高值区间。
进入8-12月份,在美国国内对天然气需求增速预期放缓的背景下,LNG出口将成为支撑美国天然气生产的主要动力,但出口量预期并没有大幅提升的空间。一方面,从目前的形势来看,俄罗斯与欧美的政治对抗仍在继续,欧洲地区仍将面临俄气供应短缺的困局,对美国LNG的需求仍将位于高位。而亚洲地区也将在秋季迎来冬季备货期,对LNG将有较强的采购需求。而在目前全球LNG资源偏紧的背景下,预期欧亚买家对货源的抢夺将更为激烈,这将持续利好美国LNG的出口。
但另一方面,从美国自身供应能力来看,今年9月份,Calcasieu Pass(Train 10-18)预计投入运营;10月份,Freeport出口终端预计恢复运营。参考此前美国LNG出口设施已接近满负荷运转的情况,美国LNG出口量可再提升的空间将仅来自于新投产的设施,届时美国LNG出口量最高将升至略高于1-5月份水平的位置。

▌ 生产商经营:偿债和回报股东仍在占用大量资金,增产能力持续受到限制
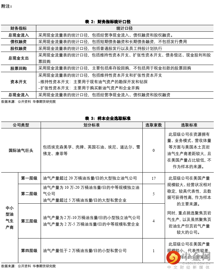
如前所述,美国页岩气产量的提升较为依赖中小型生产商的勘探开发和扩大生产的力度。参考近年来各生产商经营状况、油气产量规模以及油气产量比重,本文选取了15家聚焦页岩气生产的公司,并从聚焦页岩油生产的公司中挑选了12家页岩气产量较高的生产商,组成本部分的分析样本。(样本企业选取标准和选中样本企业见附注表格)
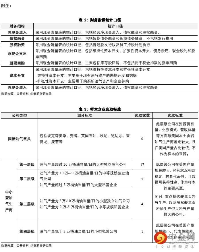
通过对样本企业的财务数据梳理后发现,2019-2020年,在国际原油和美国天然气价格下行以及新冠疫情爆发的双重压力下,美国页岩气生产商的盈利状况持续下降,股市表现日益不佳,企业通过大量借债以维持生产和经营。2021年-至今,在国际原油价格和美国天然气价格双双强势反弹后,企业的经营状况出现好转,但企业支出大量资金用以偿还债务,并加大股东回报、提升股市表现,企业用于资本开支的资金持续被大幅挤占,增产能力正在受到限制。(财务指标统计口径见附注表格)
6.1样本企业经营状况继续好转,对外借债比例保持低位
6.1.1经营净现金流持续提升
2012年以来,美国页岩油气生产技术不断革新,加之激烈的竞争和生存环境,厂商的生产成本有较为明显的下降。但是,中小型生产商业务结构单一,主要依靠销售原油和天然气获取收入,这导致其盈利状况较为依赖油气价格的涨跌。
今年第二季度,在国际原油价格和美国天然气价格继续强势上涨的带动下,样本企业的经营状况延续一季度的好转势头,均实现了净盈利,盈利总额也明显提升。受此带动,样本企业的经营净现金流也同步提升,较第一季度上升33.69%。
从企业内部现金流入的结构来看,第二季度,样本企业经营净现金流在总现金流入中的占比为63.28%,虽较第一季度下降2.37个百分点,但仍保持在与2013年国际原油价格达到90-100美元/桶以及HH期价达到4美元/百万英热单位高位时相当的水平。

6.1.2债权融资现金流入占比保持在近年来低位
美国金融危机后,国内经济增长乏力,美国政府为刺激经济增长,将利率长期维持在较低水平,这极大降低了企业的借债成本。同时,美国金融市场发达,债务工具丰富,加之债权融资成本普遍低于股权融资成本,债权融资成为生产商的主要外部融资方式。今年第二季度,虽然样本企业债权融资现金流入较第一季度上涨48.68%,但在总现金流入中的占比仍维持在36.67%的低位。这说明在经营活动可提供的现金流明显提升的作用下,样本企业对外部融资的依赖程度已经大幅降低。

6.2债务偿还和加强股东回报仍在大量挤占资本开支金额
6.2.1债务偿还占用资金占比下降,但仍占据大头
自2018年底始,国际原油价格和美国天然气价格均开始震荡下行,美国中小型生产商的盈利水平在2019年已大幅下降,这就迫使其不得不通过大量的外部融资以获取资金,这主要通过债权融资完成,2019年,样本企业债权融资现金流入在总现金流入中的占比高达52.38%。2020年,新冠疫情在全球爆发,中小型生产商普遍出现亏损,企业只得依靠借新债偿旧债以维持生存,加之股市表现急速下滑,股权融资更为困难,样本企业债权融资的占比提升至61.62%。
2021年,随着新冠疫情得到有效控制、美国经济逐步复苏以及国际原油价格和美国天然气价格均开始强势反弹,中小型生产商的经营状况明显好转。面临较高的负债水平,偿还债务成为其现金支出的重点。
进入2022年,虽然企业偿还债务的节奏有所放缓,占用现金支出的比重有所下降,但仍占据生产商现金支出的最大头。今年第二季度,样本企业用以偿还债务的现金支出在总现金支出的占比仍高达49.56%。

6.2.2 加大股东回报以增强股权投资者信心
自2018年底国际原油和美国天然气价格开始下行后,美国上市油气生产商的股市表现持续不佳,标普石油天然气上游股票指数一路下行。2020年,伴随着新冠疫情的爆发,这一指数在同年3月跌至最近10年的最低点,并在2020年保持低位震荡态势。样本企业的股市表现在这一时间段内走出相似的趋势。
2021年,在企业经营状况出现好转之际,中小型生产商加大了对股东的回报力度。同时,越来越多的公司开始进行股票回购,以期提升其股市表现,进而增强股权投资者的信心。这一趋势在今年第二季度体现的更加明显,样本企业用于现金股利的现金支出在总现金支出中的占比已经升至14.07%,用于股票回购的现金支出占比已经达到8.86%。

6.2.3资本开支金额持续位于低位,增产能力正在受到限制
自2020年开始,在偿还债务和加强股东回报挤占了生产商大量现金的影响下,样本企业维持性资本开支金额大幅被削减,在总现金支出中的占比持续低于30%。而成长性资本开支的削减幅度更大,占比从2019年的22.94%减至2021年的5.3%。
今年第二季度,样本企业维持性资本开始金额较第一季度上升39.9%,但从占比来看,仍位于26.42%的低位。成长性资本开支金额则较第一季度大降66.98%,占比降至1.08%,样本企业勘探开发和扩大生产的能力正在持续受到限制。

▌ 结论:今年秋冬季美国页岩气增产空间较为有限
综上所述,在国内政策方面,虽然美国政府对油气行业的高压政策和货币紧缩政策对页岩气厂商的影响不会在短期内即刻显现,但预期将在中期对其经营形成持续的压力,或将限制其勘探开发和生产活动。在国内外需求方面,今年8-12月份,美国国内天然气需求的同比增速将不再保持,LNG的国际需求将成为支撑页岩气厂商增产的唯一动力,但支撑力度较为有限。
在生产商经营方面,虽然今年第二季度中小型页岩气生产商的盈利状况持续好转,但偿还债务和回报股东仍在占用大量的资金,可供用以勘探开发和扩大生产的资金继续被大幅挤占,增产能力持续受到限制。因此,我们预计,今年秋冬季美国页岩气的增产空间较为有限。


免责声明:本文的信息由华泰期货整理分析,均来源于已公开的资料,文中的信息分析或所表达的意见并不构成对投资的建议,投资者因文中意见所做的判断,以及有可能产生的损失自行承担。期货期权交易有风险,投资者申请开立期货账户须满足证券期货投资者适当性要求,具备匹配的风险承受能力。