收藏本站 网站导航 开放平台 Saturday, April 11, 2026 星期六
  • 微信

7.14AMMARKETS分析报告(CPI爆表,利好兑现,美元承压回落)

来源 外汇天眼 07-14 12:09
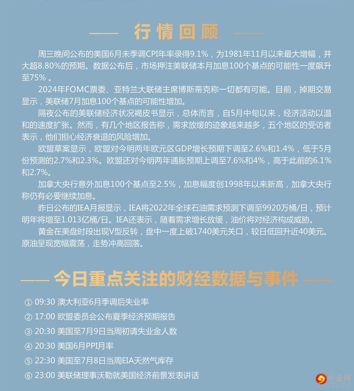
周三晚间公布的美国6月未季调CPI年率录得9.1%,为1981年11月以来最大增幅,并大超8.80%的预期。数据公布后,市场押注美联储本月加息100个基点的可能性一度飙升至75% 。 2024年FOMC票委、亚特兰大联储主席博斯蒂克称一切都有可能。目前,掉期交易显示,美联储7月加息100个基点的可能性增加。 隔夜公布的美联储经济状况褐皮书显示,总体而言,自5月中旬以来,经济活动以温和的速度扩张。然而,有几个地区报告称,需求放缓的迹象越来越多,五个地区的受访者表示,他们担心经济衰退的风险增加。 欧盟草案显示,欧盟对今明两年欧元区GDP增长预期下调至2.6%和1.4%,低于5月份预测的2.7%和2.3%。欧盟还对今明两年通胀预期上调至7.6%和4%,高于此前的6.1%和2.7%。 加拿大央行意外加息100个基点至2.5%,加息幅度创1998年以来新高,加拿大央行称仍有必要继续加息。 昨日公布的IEA月报显示,IEA将2022年全球石油需求预测下调至9920万桶/日,预计明年将增至1.013亿桶/日。IEA还表示,随着需求增长放缓,油价将对经济构成威胁。 黄金在美盘时段出现V型反转,盘中一度
AMMARKETS汇评
免责声明:中金网发布此信息目的在于传播更多信息,与本网站立场无关。中金网不保证该信息的准确性、真实性、完整性、有效性等。相关信息并未经过本网站证实,不构成任何投资建议,据此操作,风险自担。